Texas Instruments LP8865-Q1マルチトポロジLEDドライバ
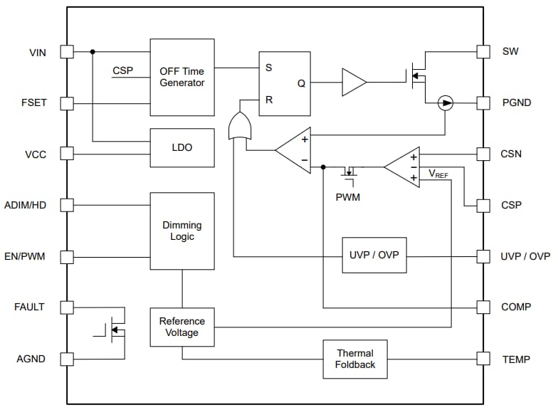
Texas InstrumentsLP8865-Q1マルチトポロジー LED ドライバは、誘導高速調光を備えた非同期マルチトポロジー ソリューションを提供し、4.5V~65Vの広い入力電圧範囲で動作します。これらの LED ドライバのスイッチング周波数は、EMI パフォーマンスを向上させるためのオプションのスペクトラム拡散機能を使用して、100kHz~2.2MHzまで構成されます。LP8865-Q1ファミリのドライバは、LED のオープンとショート、センス抵抗のオープンとショート、設定可能なサーマル フォールドバック、シャットダウンなど、複数の体系的な保護を提供します。これらのドライバは、アナログ、PWM、ハイブリッド、および柔軟な調光オプションをサポートしており、単純な High 信号と Low 信号を使用して PWM および ADIM 入力ピンを通じて構成できます。LP8865-Q1ドライバは、車載インフォテインメント、車載計器クラスター、ヘッドアップ ディスプレイ (HUD) 、および車載照明に最適です。これらのLP8865-Q1デバイスは、自動車アプリケーション向けにAEC-Q100認定されています。特徴
- 自動車用途向けにAEC-Q100認定済み:
- 温度グレード1 -40°C〜125°C, TA
- 降圧、昇降圧、および昇圧トポロジー用の統合MOSFET:
- 広い入力電圧範囲 4.5V~65V
- 内蔵2.6A、150mΩ MOSFET
- スイッチング周波数範囲:100kHz~2.2MHz
- スペクトラム拡散機能によりEMI性能が向上
- 高精度パワーFET調光:
- 降圧トポロジで最大2Aの出力電流
- アナログ調光(調光比 256:1)
- 高速PWM調光 (パルス幅 150ns)
- ハイブリッドで柔軟な調光
- 完全な保護機能:
- フォルト出力
- LEDオープンおよびショート保護
- サイクルバイサイクル電流制限
- スイッチングFETの断線/短絡保護
- 熱シャットダウン
- 構成可能な熱フォールドバック曲線
アプリケーション
- 自動車のインフォテインメント
- 自動車計器クラスタ
- ヘッドアップ・ディスプレイ(HUD)
- 自動車用照明
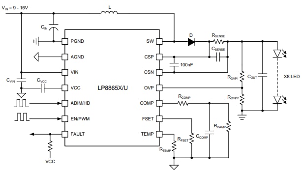
アプリケーション図
ブロック図
性能グラフ
公開: 2024-01-08
| 更新済み: 2024-03-20
