LP8865C-Q1ファミリは、単純なHighおよびLow信号によるDIM入力ピンによる構成またはアナログ電圧信号によるDIM入力ピンによるPWM調光をサポートしています。このデバイスは、適応型オフ時間電流モード制御とスマートで正確なサンプリングにより、高速PWM調光を可能にし、高い調光比を実現します。
Texas Instruments LP8865C-Q1ファミリは、LEDの断線と短絡、スイッチングFETの断線と短絡、センス抵抗の開放と短絡、サーマル・シャットダウンなど、複数の系統的な保護機能も備えています。
特徴
- 車載アプリケーション向けにAEC-Q100認定済み(温度グレード1:-40°C~+125°C、TA)
- 降圧、昇降圧、昇圧トポロジ用のMOSFETを内蔵
- 広い入力電圧範囲:4.5V~65V
- 2.8Aおよび300mΩ (代表値) のMOSFETを内蔵
- 400kHz固定スイッチング周波数
- 高精度のパワーFET調光法
- U/V/Wバージョンのアナログ調光
- X/Y/Zバージョンの高速PWM調光
- 完全保護機能
- LEDオープンおよびショート保護
- サイクルバイサイクル電流制限
- スイッチングFETの断線/短絡保護
- 熱シャットダウン
アプリケーション
- 車載インフォテインメント
- 自動車計器クラスタ
- 車載対応ヘッド・アップ・ディスプレイ (HUD)
- 自動車用照明
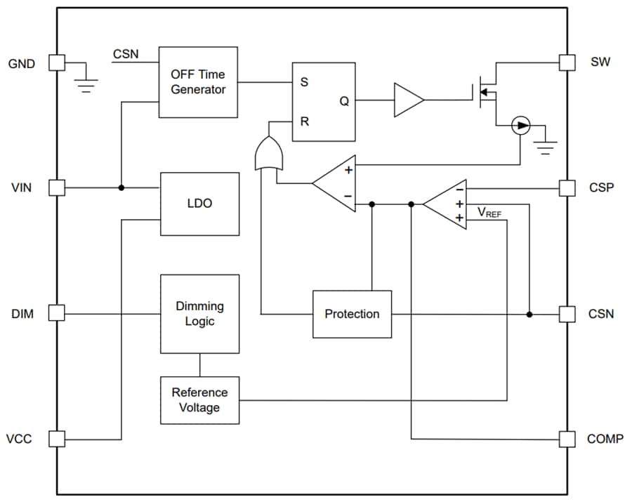
機能ブロック図
公開: 2025-08-13
| 更新済み: 2025-08-21

