Texas Instruments MAX3222EマルチチャンネルRS-232ラインドライバ/レシーバ
Texas Instruments MAX3222EマルチチャンネルRS-232ラインドライバ/レシーバには、2つのラインドライバ、2つのラインレシーバ、および±15kVESD保護ピン-ツー-ピンを備えたデュアルチャージポンプ回路が含まれています。このデバイスは、TIA/EIA-232-Fの要件を満たし、非同期通信コントローラとシリアルポートコネクタ間の電気的インターフェイスを提供します。MAX3222Eドライバ/レシーバは、最大500kbit/sの標準的なデータ信号速度と最大 30V/μs のドライバ出力スルーレートで動作します。このデバイスは、1μAの標準的な低スタンバイ電流を特徴とし、3Vから5.5V VCC 電源電圧範囲で動作します。代表的なアプリケーションには、産業用PC、有線ネットワーク、データセンターおよびネットワーク機器、ノートPC、携帯機器などがあります。特徴
- RS-232バスピンのESD保護
- ±15kV人体モデル (HBM)
- ±8kV IEC61000-4-2、接触放電
- ±15kV IEC61000-4-2エアギャップ放電
- TIA/EIA-232-FおよびITU v.28規格の要件に適合または超過
- 3V ~ 5.5V VCC 供給で動作
- 最大500kbit/sまでで動作
- ドライバー2台、レシーバー2台
- 1μAの典型的な低スタンバイ電流
- 4x0.1μF外部コンデンサ
- 3.3V電源で5Vロジック入力を受け付けます。
- SNx5C3222Eに代わる高速ピン互換デバイス(1Mbit/s)
アプリケーション
- 産業用PC
- 有線ネットワーキング
- データセンターおよびネットワーク機器
- ノートブック
- ハンドヘルド装置
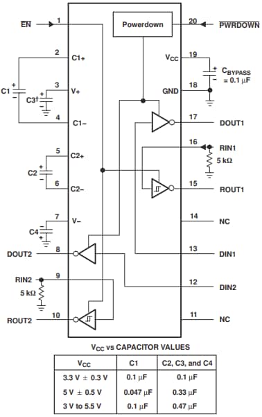
機能ブロック図
代表的な動作回路とコンデンサ値
公開: 2025-01-28
| 更新済み: 2025-02-23
