Texas Instruments MSPM0C110x/MSPM0C110x-Q1/MSPS003混合信号MCU

テキサス・インスツルメンツ (Texas Instruments) MSPM0C110x/MPSM0C110x-Q1/MSPS003 ミックスドシグナルマイクロコントローラ(MCU)は、MSP 高集積超低消費電力 32ビットMCUファミリの製品です。これらのMCUは、最大24MHzの周波数で動作する拡張Arm® Cortex®-M0+コアプラットフォームをベースとしています。MSPM0C110x/MSPS003 MCUは、最大16KBの内蔵フラッシュメモリと1KBのSRAMを搭載し、1.62V〜3.6Vの広い電源電圧範囲、および-40°C〜125°Cの拡張温度範囲に対応しています。これらのマイクロコントローラは、-2%~1.2%の精度を持つ高速オンチップ発振器と、32kHzの低周波発振器(LFOSC)を内蔵しています。MSPM0C110x/MSPS003MCUは、照明、通信モジュール、グリッド・インフラ、スマート・メータリング、パーソナル・エレクトロニクス、医療・ヘルスケア、ビル・セキュリティ、防災などに最適です。

MSPM0C110x/MPSM0C110x-Q1/MSPS003MCUは、1つの16ビット・アドバンスド・タイマ、2つの16ビット汎用タイマ、1つのウィンドウ付きウォッチドッグ・タイマ、およびさまざまな通信ペリフェラルなどのインテリジェントなデジタル・ペリフェラルを提供します。通信インターフェイスには、1x UART、1x SPI、1x I2Cが含まれ、LIN、IrDA、DALI、マンチェスター、スマートカード、SMBus、PmBus プロトコルをサポートしています。MSPM0C110x/MPSM0C110x-Q1/MSPS003 MCUにはさまざまなパッケージオプションがあり、2ピンのシリアル ワイヤ デバッグ(SWD)を備えています。このMCUは、業界の現在のMCUよりも38%小型化されており、設計者は性能を犠牲にすることなくボードスペースを最小限に抑えることができます。これらのMCUは、TIのMSPM0 MCUポートフォリオを拡張しており、コストや複雑性、設計時間を短縮しながら組み込み型システムのセンシングと制御を強化します。

特徴

  • ARM 32ビット Cortex-M0+ CPU、最大周波数24MHzコア
  • 拡張周囲温度範囲: -40°C~125°C
  • 広い電源電圧範囲 1.62~3.6V
  • 最大16KBフラッシュと1KB SRAMメモリ
  • 高性能アナログペリフェラル:
    • 1x アナログデジタルコンバータ(ADC)(最大10x 外部チャネル対応、VDDを基準電圧として10ビットで1.7Msps、または12ビットで1.5Mspsの性能)
    • 1.4Vまたは2.5Vの構成可能な内部ADC電圧リファレンス(VREF
    • 集積温度センサ
    • 統合電源モニタ
  • 最適化された低電力モード:
    • RUN:87µA/MHz
    • STOP:4MHzで609µA、32kHzで311µA
    • 待機:5µA リテンションSRAM
    • SHUTDOWN:200nA
  • インテリジェントなデジタルペリフェラル:
    • ADC専用1チャネルDMAコントローラ
    • 3x タイマ(最大14x PWMチャンネルをサポート)
      • 16ビット高度タイマ1個(最大8つのPWMチャンネルのデッドバンドをサポート)
      • 4キャプチャ/コンペアで16 ビット汎用タイマ 1 個
      • 2キャプチャ/コンペアで16 ビット汎用タイマ 1 個
    • ウィンドウ・ウォッチドッグ・タイマー
    • 外部ビーパーをドライブするために1kHz、2kHz、4kHz、8kHzの矩形波を発生するBEEPER
  • 拡張通信インターフェイス:
    • 1x UARTインターフェイス(LIN、IrDA、DALI、スマートカード、マンチェスター、およびSTANDBYモード時の低消費電力動作をサポート)
    • 1x I2Cインターフェイス(最大1MbpsのFM+、SMBus/PmBus、STOPモードからのウェイクアップをサポート)
    • 1つのSPI(最大12Mbpsをサポートする)
  • クロックシステム:
    • -2%~+1.2%の精度を備えた内部24MHz発振器 (SYSOSC)
    • 内部32kHz低周波発振器(LFOSC)
  • 巡回冗長性検査(CRC-16)データインテグリティ
  • フレキシブルなI/O機能:
    • 最大18本のGPIO
    • 2つの5VトレラントオープンドレインIO
  • 2ピン・シリアル・ワイヤ・デバッグ(SWD)開発サポート
  • パッケージオプション:
    • 20ピンTSSOP(PW)
    • 20ピンVSSOP(DGS)
    • 20ピンWQFN(RUK)
    • 16ピンSOT(DYY)
    • 8ピンSOT(DDF)
    • 8ピンWSON(DSG)

アプリケーション

  • バッテリの充電と管理
  • 電源と電力供給
  • パーソナルエレクトロニクス
  • ビルセキュリティと防災
  • コネクテッド周辺機器とプリンタ
  • グリッドインフラ
  • スマートメータリング
  • 通信モジュール
  • 医療およびヘルスケア
  • 照明

機能ブロック図

ブロック図 - Texas Instruments MSPM0C110x/MSPM0C110x-Q1/MSPS003混合信号MCU

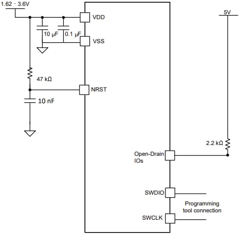
標準アプリケーション図

回路図 - Texas Instruments MSPM0C110x/MSPM0C110x-Q1/MSPS003混合信号MCU
公開: 2024-07-24 | 更新済み: 2025-11-14