 |
|
|
TI LMP91050構成可能AFE
Texas InstrumentsのLMP91050 NDIR検出アプリケーション用構成可能AFEは、プログラム可能な統合型アナログフロントエンドセンサで、サーモパイルセンサ用に最適化されており、一般的に非分散赤外線(NDIR)アプリケーションで使用されます。TI LMP91050 AFEは、センサとサーモパイル電圧に比例した出力電圧を生成するマイクロコントローラ間での、完全な信号パスソリューションを実現しています。LMP91050のプログラムが可能であることにより、複数のディスクリートソリューションとは対照的に、単一設計による複数のサーモパイルセンサに対応できます。TI LMP91050は、プログラマブルゲインアンプ(PGA)、「ダークフェーズ」オフセット解除、出力動的範囲を増大させる調節可能なコモンモードジェネレータ(1.15Vまたは2.59V)が特徴です。
|
特徴
- プログラマブルゲインアンプ
- 「ダークシグナル」オフセット解除
- 外部フィルタリングに対応
- コモンモードジェネレータと 8ビットDAC
- 10ピンMSOPパッケージ
主な仕様
- プログラマブルゲイン: 167V/V~7986V/V
- 低ノイズ(0.1~10 Hz): 0.1μVRMS
- ゲインドリフト: 100 ppm/°C(最大)
- 位相遅延ドリフト: 500ns(最大)
- 電源電圧範囲: 2.7V~5.5V
アプリケーション
- NDIR検出
- デマンド制御換気
- ビル監視
- CO2キャビン制御 — 車載用
- アルコール検出 — 車載用
- 産業安全性とセキュリティ
- GHGとフロン検出プラットフォーム
|
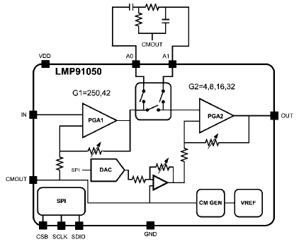
ブロック図  |
TI LMP91050SDEVAL/NOPB評価ボード
Texas Instruments LMP91050SDEVAL/NOPB評価ボードはスタンドアロンで、またはセンサーAFE評価プラットフォームの一部として使用できます。SPIインターフェース経由で構成可能で、サーモパイルセンサ搭載デバイスをテストすることができ、一般にNDIR アプリケーションで使用されます。データのキャプチャと評価は、SPIO-4デジタルコントローラボード(SPIO-4ボード)をUSB経由でPCに接続してセンサーAFEソフトウェアを実行することですることで簡素化されています。データキャプチャボードは、 LMP91050に通信してLMP91050からデータをキャプチャするために、SPI信号を生成します。
|
SPIO-4精密シングルパスコントローラ用ボード
Texas Instruments SPIO-4は、複数の評価システムによって使用される、いくつかのNational Semiconductorデジタルコントローラ/キャプチャボードの1つです。これらのソフトウェア/ハードウェア評価システムの目的は、ラボ設定でのNationalの信号パスデバイスの簡単かつ正確な評価を可能にすることです。2つの評価システム用ソフトウェア(GUI)によって、次のボードを使用できます: WaveVision-5およびセンサーAFE。このボードは、WaveVision-5ソフトウェアの電流バージョンで出荷されます。
|
|
|
 |
公開: 2012-09-24
| 更新済み: 2022-03-11