Texas Instruments LMX2531高性能周波数シンセサイザ

Texas Instrtuments LMX2531高性能周波数シンセサイザ

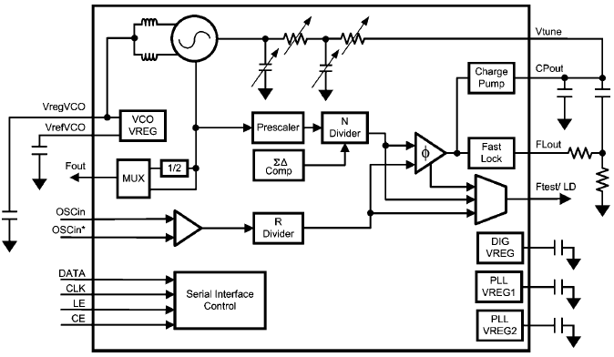
Texas Instruments LMX2531高性能周波数シンセサイザには、完全に統合されたデルタシグマ型PLLおよび完全に統合されたタンク回路を備えたVCOが含まれています。第3および第4の極も統合されており、調整も可能です。TI LMX2531周波数シンセサイザにも、PLLおよび VCO用の統合された超低ノイズ/高精度LDOが含まれており、より高い源ノイズ耐性と、より安定したパフォーマンスを提供します。TI LMX2531は、高品質リファレンス発振器と組み合わせて、ワイヤレス通信デバイスでのアップ/ダウン変換を目的とした非常に安定した低ノイズのローカル発信器信号を生成することができます。LMX2531は、複数の異なるバージョンでご用意があり、さまざまな周波数帯域に対応可能です。このTI周波数シンセサイザは、3G携帯基地局および2G携帯基地局、ワイヤレスLANおよびブロードバンドワイヤレスアクセスなどの、さまざまなアプリケーションでの使用に理想的です。

特徴
  • 複数の周波数オプションを利用可能
    • 周波数: 553MHz~3,132MHz
  • PLLの特徴
    • 4番目までのオーダーがプログラマム可能なフラクショナルNデルタシグマ型モジュレータオーダー
    • タイムアウトカウンタを用いた高速ロック/サイクルスリップリダクション
    • 部分的に統合された、調節可能なループフィルタ
    • 非常に低い位相ノイズとスプリアス
  • VCOの特徴
    • 統合タンクインダクタ
    • 低い位相ノイズ
  • その他の機能
    • 2.8V~3.2Vでの動作
    • 低パワーダウン電流
    • 1.8Vのマイクロワイヤサポート
アプリケーション
  • 3G携帯基地局(WCDMA、TDSCDMA、CDMA2000)
  • 2G携帯基地局(GSM/GPRS、EDGE、CDMA1xRTT)
  • ワイヤレスLAN
  • ブロードバンドワイヤレスアクセス
  • 衛星通信
  • 無線ラジオ
  • 車載用
  • CATV装置
  • 器具類および試験装置
  • RFIDリーダー
  • データコンバータクロッキング
ブロック図
ブロック図

LMX2531周波数シンセサイザシステム評価ボード

Texas Instruments LMX2531周波数シンセサイザシステム評価ボードは、LMX2531 PLL/VCOシンセサイザシステムの評価を簡素化します。各ボードを使用すると、対応回路を追加することなく、全ての性能を測定することが可能です。評価ボードはLMX2531デバイスおよびケーブルアセンブリで構成されています。ケーブルアセンブリは評価ボードにバンドルされており、並列プリンタポートからPCに接続します。MICROWIRE™シリアルポートエミュレーションを用いることで、含まれているCodeLoaderソフトウェアをPC上で実行可能であり、評価と測定を目的としたLMX2531内部レジスタのプログラミングを促進できます。ケーブルアセンブリに加えて、マイクロワイヤバッファボードがあります。このバッファボードによって、適切な電圧レベルがマイクロワイヤの入力に提供されることが保証されます。またパラレルポートを介したコンピュータからのデジタルノイズも低減されます。

部品番号周波数データシート
ロード中 最初 最後
  • Texas Instruments
公開: 2012-04-30 | 更新済み: 2022-03-11