Texas Instruments OPAx145 JFETオペアンプ
Texas Instruments OPAx145 JFETオペアンプは、低消費電力JFET入力アンプで、優れたドリフト、低電流ノイズ、ピコアンペア入力バイアス電流が特徴です。これらの機能によって、高インピーダンス・センサからの小さな信号の増幅に最適です。レール・ツー・レール出力スイングは、現代の単電源で精度の高いアナログ・デジタル・コンバータ(ADC)およびデジタル・アナログ・コンバータ(DAC)にインターフェイス接続します。さらに、V-がついた入力範囲は、電源管理を簡素化して単一電源低ノイズJFETアーキテクチャを活用できます。特徴
- 最善の帯域幅とスルーレート対電力比
- ゲイン帯域幅積: 5.5MHz
- スルーレート: 20V/µs
- 低供給電流: 475µA(最大)
- 高い正確性
- 非常に低いオフセット: 150µV(最大)
- 非常に低いオフセットドリフト: ±1µV/°C(最大)
- 低入力バイアス電流: 2pA
- 優れたノイズ性能
- 超低電圧ノイズ: 7nV/√Hz
- 超低電流ノイズ: 0.8fA/√Hz
- V-供給を含む入力電圧範囲
- 単電源動作: 4.5V~36V
- 二重供給動作: ±2.25V~±18V
アプリケーション
- アナログI/Oモジュール
- バッテリ駆動計器
- 産業用制御装置
- 医療計測機器
- フォトダイオード・アンプ
- アクティブフィルタ
- データ収集システム
- 自動テストシステム
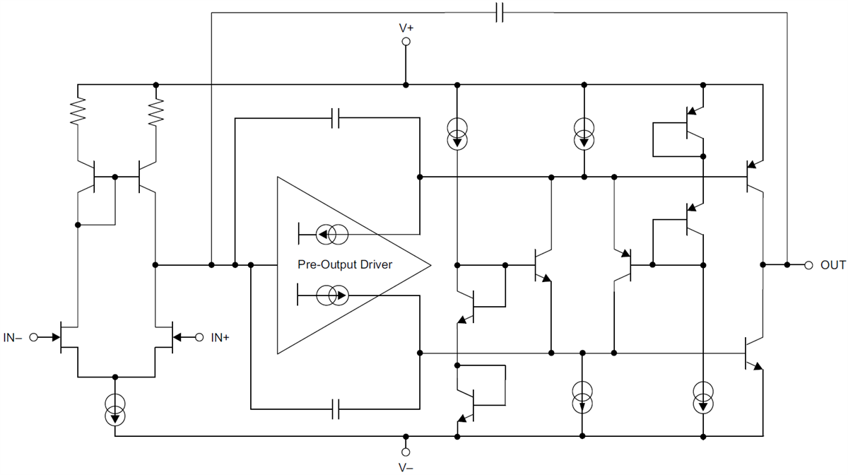
機能ブロック図
公開: 2017-09-22
| 更新済み: 2022-06-09
