Texas Instruments OPAx206高精度オペアンプ
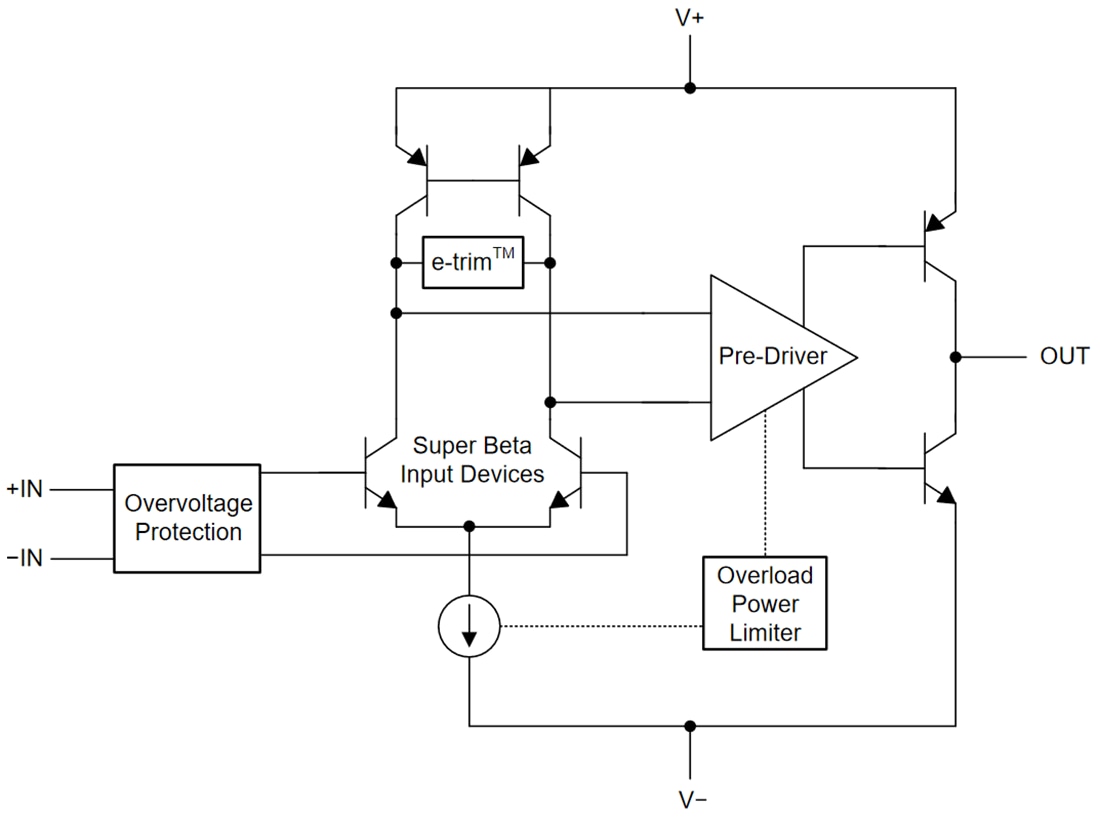
Texas Instruments OPAx206高精度オペレーショナルアンプ(オペアンプ)は、業界標準のOPAx277ファミリの次世代製品で、入力過電圧保護(OVP)の追加機能を備えています。このデバイスは、スーパー・ベータ入力を備えた高精度の双極性、e-trimオペアンプです。このデバイスは、TI’独自のトリミング技術を使用して、 ±2µV (標準) という優れた入力オフセット電圧および ±0.04µV/°C (標準) の入力オフセット電圧ドリフトを実現します。入力過電圧保護は、入力信号が供給範囲を超えると作動し、どちらの供給範囲も40Vまで保護します。この機能により、アンプの損傷を防ぐための外付け回路が不要になります。バイポーラ プロセスで設計されたOPAx206は、わずか220µAで3.6MHzという優れた速度電力比を実現しています。本デバイスは、 1kHzにおいてわずか8nV/√Hzという低電圧ノイズ密度も達成しています。スーパーベータ入力により、OPAx206は100pA(標準値)の非常に低い入力バイアス電流と110fA/√Hzの電流ノイズ密度を実現しています。OPAx206はハイパフォーマンスなため、このデバイスは、高精度と低消費電力を必要とするシステムに最適です。これらのシステムには、プログラマブルロジックコントローラの高密度アナログ入力モジュール、フィールドおよび携帯型計測システム、ソース計測装置が含まれます。Texas Instruments OPA2205は、同じOPアンプコアが搭載されている関連製品であり、入力保護がない一方でブロードバンドノイズが改善(7.2nV/√Hz)されています。
特徴
- 電源を超えた±40Vまでの集積入過過電圧保護
- e-trim™オペレーショナルアンプ性能
- 15µV(最高)低オフセット電圧
- ±0.2µV/°C(最高)低オフセット電圧ドリフト
- 卓越したベータ入力
- 0.4nA(最大)入力バイアス電流
- 110fA/√Hz入力電流ノイズ
- 低ノイズ
- 0.1Hz~10Hz(0.2µVPP)
- 電圧ノイズ:8nV/√Hz
- AOL、CMRR、PSRR(> 126dB((全温度範囲))
- ゲイン帯域幅積:3.6MHz
- 220µA(最大)小自己消費電流
- 4V/µsスルーレート
- 過負荷電力リミッタ
- レール・ツー・レール出力
- EMI/RFIフィルタ入力
- 4.5V~36Vワイド電源電圧
- 温度範囲:–40°C~+125°C
- 高グレード(OPAx206)と標準グレード(OPAx206A)をご用意
アプリケーション
- アナログ入力モード
- 混合モジュール(AI、AO、DI、DO)
- ラボとフィールド計測
- ソース計測装置(SMU)
- デジタル・マルチメータ(DMM)
- 列車の制御と管理
- ストリングインバータ
- データアクイジション(DAQ)
機能ブロック図
公開: 2021-04-27
| 更新済み: 2024-05-23
