このデバイスは、最低2.5V(±1.25V)、最高5.5V(±2.75V)のシングルまたはデュアル電源での動作用に最適化されています。OPA2356-EPのコモンモード入力範囲は、V+より、地下100mVから1.5Vまで拡張されています。このデバイスは、100mVのレール内での出力スイングを活用した広いダイナミック・レンジをサポートしています。OPA2356-EPは、デュアル(VSSOP-8)バージョンでご用意があり、その機能によってクロストークが最小限に抑えられ、相互作用から解放されるように完全に独立した回路が搭載されています。OPA2356-EPは、広範な–55°C~125°Cの拡張温度範囲に指定されています。
特徴
- ユニティゲイン帯域幅: 450MHz
- 広帯域幅: 200MHz GBW
- 高スルーレート: 360V/µs
- 低ノイズ: 5.8nV/√Hz
- 優れたビデオ性能:
- 差動ゲイン: 0.02%
- 差動位相: 0.05°
- 0.1dBゲイン平坦特性: 75MHz
- 入力範囲には接地を含む
- レール・ツー・レール出力 (100mV未満)
- 小さい入力バイアス電流: 3pA
- サーマルシャットダウン
- 単供給動作範囲: 2.5V~5.5V
- 超小型パッケージ
- 防衛、航空宇宙、医療アプリケーションをサポート:
- 制御されたベースライン
- 軍用温度範囲(–55°C~125°C)でご用意あり
- 拡張製品のライフサイクル
- 拡張製品変更通知
- 製品のトレーサビリティ
アプリケーション
- ビデオ処理
- 光ネットワーク、チューナブルレーザ
- フォトダイオードトランスインピーダンスアンプ
- アクティブフィルタ
- 高速インテグレータ
- アナログ・デジタル・コンバータ(ADC)入力バッファ
- デジタル・アナログ・コンバータ(DAC)出力アンプ
- 通信
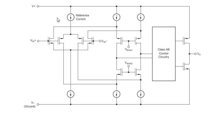
ブロック図
公開: 2019-03-20
| 更新済み: 2026-03-02

