Texas Instruments OPA2834ハイスピード・オペレーショナルアンプ
Texas Instruments OPA2834ハイスピード・オペレーショナルアンプは、デュアルチャンネル、超低消費電力、レールツーレール出力、負レール入力、電圧帰還(VFB)が特徴です。OPA2834オペアンプは、単電源で2.7V~5.4Vの範囲、またはデュアル電源で±1.35V~±2.7Vで動作するように設計されています。アンプは、1チャンネルあたり170µAしか消費せず、50MHzのユニティゲイン帯域幅が備わっており、レールツーレール・アンプを対象とした業界を代表する性能対電力比にセットされています。OPA2834には、低電力消費が非常に重要となるバッテリ駆動およびポータブルアプリケーションを対象としたIQ比に対する優れた帯域幅が備わっています。OPA2834ハイスピード・オペレーショナルアンプは、非常に低い歪みを実現しており、データ収集システムおよびマイク用プリアンプに最適です。
特徴
- 超低電力:
- 供給電圧: 2.7V~5.4V
- 自己消費電流 (IQ): 170µA/Ch(標準)
- 帯域幅: 50MHz (G = 1V/V)
- スルーレート: 26V/µs
- セトリング時間 (0.1%): 88ns(2-VSTEP)
- HD2、HD3:–131dbc、–146dbc @ 10kHz(2 VPP)
- 入力電圧ノイズ: 12nV/√Hz(f = 10kHz)
- 入力オフセット電圧: 350µv(最大±1.9mV)
- 負のレール入力、レールツーレール出力(RRO)
- 入力電圧範囲: –0.2V~3.9V(5V供給)
- 動作温度範囲 : –40°C~+125°C
アプリケーション
- 電源での電流センシング
- 低消費電力シグナルコンディショニング
- バッテリ駆動アプリケーション
- ポータブル音声レコーダ
- 低消費電力SARおよびΔΣADCドライバ
- 携帯機器
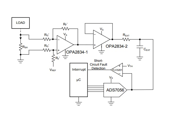
ブロック図
公開: 2019-10-17
| 更新済み: 2024-01-02
