Texas Instruments OPA375高精度オペレーショナル・アンプ(オペアンプ)
Texas Instruments OPA375高精度オペレーショナル・アンプ(オペアンプ)は、汎用CMOSオペアンプで、3.7nV/√Hzの低ノイズ、500μV(最大)の低オフセット、10MHzの広い帯域幅を実現しています。低ノイズ、広い帯域幅によって、コストと性能の良好なバランスを必要とするさまざまなアプリケーションに魅力的なオペアンプです。入力バイアス電流は、高ソースインピーダンスのアプリケーションに対応しています。この堅牢な設計によって、ユニティゲイン安定性、統合RFI/EMI除去フィルタ、オーバードライブ状態での位相反転なし、高静電放電(ESD)保護の恩恵を受けて、設計者にとって使いやすい回路を実現しています。また、抵抗性オープンループ出力インピーダンスによって、はるかに高い容量性負荷で容易に安定化を図ることができます。特徴
- 低帯域ノイズ: 3.7nV/√Hz
- 低オフセット電圧: 500µV(max)
- ゲイン帯域幅: 10MHz
- 低入力バイアス電流: 10pA
- レール・ツー・レール出力
- ユニティゲイン安定
- 低IQ: 890µA/ch
- マイクロサイズパッケージ: SC70
- 広い供給電圧範囲: 2.25V~5.5V
- ESD保護: ±3000V人体モデル(HBM)
アプリケーション
- フォトダイオード・アンプ
- 高精度センサーフロントエンド
- ADC入力ドライバ・アンプ
- 試験機器および測定機器
- センサフィールドトランスミッタ
- 消費者向けウェアラブルアプリケーション
- オーディオ機器
- 医療計測機器
- アクティブフィルタ
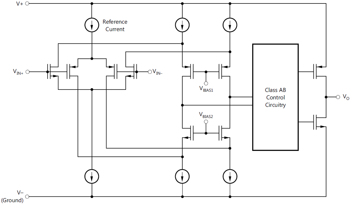
機能ブロック図
公開: 2018-06-19
| 更新済み: 2023-02-28
