Texas Instruments OPA837電圧帰還オペレーショナルアンプ
Texas Instruments OPA837低消費電力、高精度、105MHz、電圧帰還オペレーショナルアンプは、ユニティゲインで安定しており、高精度オペアンプの電力とは対照的に最高のMHz per Mwの帯域幅が備わっています。このデバイスは、1V/Vのゲインで105MHzの帯域幅を達成しており、5V単電源で600µAしか使用しません。±0.4µV/℃の標準(±1σ)ドリフトで、±130µV(最大値)という非常に低い値のトリムされたオフセット電圧を実現します。OPA837は、シングルエンドの逐次比較型(SAR)アナログ/デジタル・コンバータ(ADC)駆動アプリケーションに最適で、3mWの静止電力で4.7nV/√Hzという極めて低い入力スポット・ノイズ・レベルを実現します。これらのSAR ADCドライバアプリケーションならびにリファレンスバッファアプリケーションには高精度ADCが搭載されており、50MHzの非常に高いゲイン帯域幅積により、OPA837は高周波数に対して、低い出力インピーダンスを提供します。OPA837で利用可能なパッケージは、6ピンSOT-23パッケージ(電力シャットダウン機能搭載)および5ピンSC70パッケージです。OPA837は、-40℃~+125℃の広い温度範囲で動作が規定されています。特徴
- 帯域幅: 105MHz (AV = 1V/V)
- 超低(トリミング)供給電流: 600µA
- ゲイン帯域幅積: 50MHz
- スルーレート: 105V/µs
- 負のレール入力、レールツーレール出力
- 単電源動作範囲: 2.7V〜5.4V
- 25°C入力オフセット: ±130µV(最大)
- 入力オフセット電圧ドリフト(DCKパッケージ): <±1.6µV/°C(最大)
- 入力電圧ノイズ: 4.7nV/√Hz(> 100Hz)
- HD2: –120dBc@2VPP、100kHz
- HD3: –145dBc@2VPP、100kHz
- セトリング時間(0.1%): 35ns (0.5Vステップ)
- パワースケーリングアプリケーション向け、シャットダウンからの高速リカバリでのシャットダウン電流5µA
アプリケーション
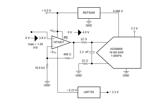
- 12ビット~16ビットの低消費電力SARドライバ
- 精密ADCリファレンスバッファ
- 超低消費電力アクティブフィルタ
- 低消費電力のトランスインピーダンスアンプ
- センサシグナルコンディショニング
- ウェアラブルデバイス
- ローサイド電流検出
ブロック図
公開: 2017-11-06
| 更新済み: 2022-07-11
