TI PCM182x Burr-BrownオーディオADCには、位相ロックループ(PLL)、最大192kHzまでのサンプルレートを実現すると同時にDC除去ハイパスフィルタ(HPF)が統合されています。ADCは、時間分割多重(TDM)またはI2Sオーディオ形式、をサポートしており、ハードウェア・ピン・レベルで選択できます。さらに、PCM182xは、オーディオ・バス・インターフェイス動作のためのマスタとスレーブ・モード選択をサポートしています。
これらには、3.3Vの単供給から給電できる機能と組み合わせて、高性能機能が集積されており、遠距離マイク記録アプリケーションにおけるスペースに制約のあるオーディオシステムで、デバイスを使用することができます。
PCM182x ADC ADCは、20ピンWQFNパッケージでご用意があり、–40°C~+125°Cに指定されています。
特徴
- ステレオ高性能ADC:
- 2チャンネル・アナログマイクまたはラインイン
- ADCラインとマイク差動入力性能:
- PCM1820ダイナミックレンジ
- 123dB、ダイナミックレンジ・エンハンサ有効
- 113dB、ダイナミックレンジ・エンハンサ無効
- 106dB PCM1821ダイナミックレンジ
- –95dB THD+N
- PCM1820ダイナミックレンジ
- ADC差動2VRMSフルスケール入力
- ADCサンプルレート (fS) = 8kHz~192kHz
- ハードウェアピン制御構成
- 線形位相または低レイテンシフィルタの選択
- 柔軟性に富んだ自動シリアルデータインターフェイス:
- マスタまたはスレーブ・インターフェイスの選択
- 32ビット、2チャンネルTDM
- 32ビット、2チャンネルI2S
- オーディオクロックの損失時の自動パワーダウン
- 統合型ハイスピード・オーディオPLL
- 3.3V単電源動作
- I/O供給動作:3.3Vまたは1.8V
- 3.3V AVDD供給のための電力消費:
- 16kHzサンプルレートで19.6mw/チャンネル
- 48kHzサンプルレートで21.3mw/チャンネル
アプリケーション
- スマートスピーカ
- DVDレコーダとプレーヤ
- AVレシーバ
- ビデオ会議システム
- IPネットワークカメラ
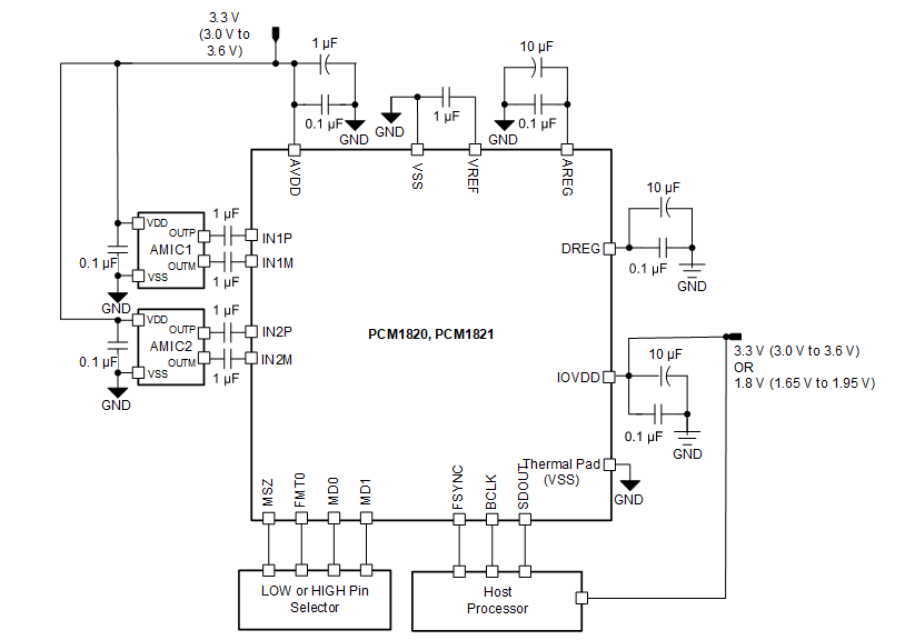
機能ブロック図
マイクの録音図
公開: 2021-07-20
| 更新済み: 2022-12-07

