Texas Instruments PCM1841-Q1アナログ/デジタル・コンバータ
Texas Instruments PCM1841-Q1 ADC(アナログ/デジタル・コンバータ)は、最大4つのアナログ・チャネルをサポートする高性能BurrBrown™オーディオ・コンバータです。このコンバータは、2VRMS フルスケール入力、8kHz~192kHz サンプルレート、低ノイズMICBIAS出力2.75Vを提供します。PCM1841-Q1コンバータは、統合された高性能オーディオPLL(位相ロック・ループ)とDC除去ハイパス・フィルタ(HPF)をサポートします。このADCは、3.3V単一電源電圧動作、3.3V/1.8VのI/O 電源動作、およびオーディオ・クロックの損失時に自動的に電源をオフにする機能を備えています。PCM1841-Q1コンバータは、 テレマティクス制御ユニット、自動車ヘッドユニット、デジタル・コックピット処理ユニット、自動車ディスプレイ・モジュールに最適です。PCM1841-Q1は、自動車アプリケーションを対象としたAEC-Q100認定を受けています。PCM1841-Q1 コンバータは、時分割多重化(TDM)、I2S、左揃え(LJ)オーディオフォーマットをサポートし、ハードウェアピンレベルでの設定が可能です。このコンバータは、-40°C~125°Cの温度範囲で動作し、24ピンVQFNパッケージです。
特徴
- 4チャンネルのアナログ・マイクロフォンまたはラインイン多チャンネル高性能ADC
- ADCライン、およびマイク差動入力性能
- ダイナミックレンジ:
- 123dB、ダイナミックレンジのエンハンサー有効
- 113dB、ダイナミックレンジのエンハンサー無効
- THD+N:-98dB
- ダイナミックレンジ:
- ADC差動2VRMS フルスケール入力
- ADCサンプルレート(fS): 8kHz~192kHz
- ハードウェアピン制御構成
- 線形位相または低レイテンシフィルタの選択
- オーディオクロックの損失時の自動パワーダウン
- 統合型ハイスピード・オーディオPLL
- 低ノイズMICBIAS 2.75V出力
- 柔軟なオーディオ・シリアル・データ・インターフェイス:
- コントローラまたはターゲットのインターフェイス選択
- 32ビット、4チャンネルTDM
- 32ビット、2チャンネルTDM
- 32ビット、2チャンネル I2S
- 32ビット、2チャンネル左揃え(LJ)
- 3.3V単一電源電圧動作
- I/O電源動作:3.3Vまたは1.8V
- 3.3V AVDD 電源での消費電力
- 16kHzのサンプルレートで17mW/チャンネル
- 48kHzのサンプルレートで18.4mW/チャンネル
アプリケーション
- テレマティクス制御装置
- 自動車ヘッドユニット
- デジタルコクピット処理装置
- 自動車ディスプレイモジュール
簡略ブロック図
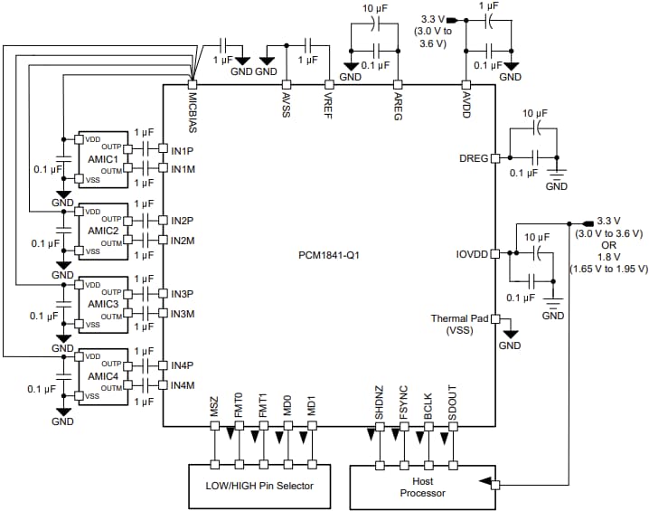
標準アプリケーションの回路図
その他のリソース
公開: 2024-07-23
| 更新済み: 2025-05-15
