Texas Instruments PGA855EVM 評価モジュール

Texas Instruments PGA855EVM評価モジュールは、複数の差動出力を採用した高精度プログラマブル ゲイン アンプであるPGA855の評価に適しています。PGA855アンプは、入力オフセット電圧、オフセット ドリフト、入力バイアス電流、入力電圧ノイズ、電流ノイズを極めて低く抑えるスーパーベータ入力トランジスタを搭載しています。この評価モジュールは、入力 (±4V (8V) ~ ±18V (36V)) 出力 (±2.25V (4.5V) ~ ±18V (36V)) の各段電源を使用して動作します。

特徴

  • 機能へのアクセスを提供し、PGA855のパフォーマンスを測定します
  • 出力電圧コモンモード(VOCM)制御とVO+およびVO-ピンにアクセスして簡単に評価
  • サブミニチュアバージョンA(SMA)コネクタとテストポイントにより、迅速なテストが可能
  • プログラマブル ゲイン アンプ (PGA) を0.125V/V~16V/Vの範囲で設定可能

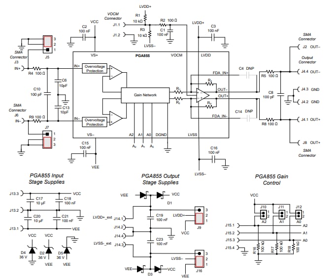
スキーム図

回路図 - Texas Instruments PGA855EVM 評価モジュール
公開: 2024-01-05 | 更新済み: 2024-01-17