Texas Instruments REF54EVM 評価モジュール
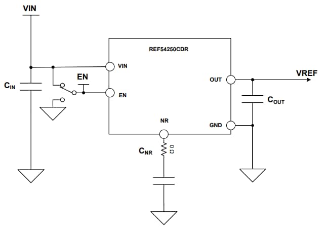
Texas Instruments REF54EVM 評価モジュールは、REF54 高精度リファレンス デバイスの性能を実証します。REF54 ファミリは 0.5ppm/°C の低温ドリフト係数と、 260μA 電流で ± 0.02% の高精度を提供します。この高精度電圧基準評価モジュールには、ノイズ性能を最適化するために 0Ω 抵抗で構成可能なコンデンサが NR ピンに含まれています。REF54EVMモジュールは、 半導体テスト装置、X 線システム、PLC アナログ I/O モジュール、フィールド・トランスミッタ、超音波スキャナ、電力モニタリング、およびバッテリ管理システムで使用されます。特徴
- 出力を有効または無効にする
- NR ピンのコンデンサは、ノイズ性能を最適化するために0Ω抵抗を使用して構成可能です
- パッシブ入力、出力、および NR ピン コンデンサ用の複数のフットプリント
アプリケーション
- 半導体テスト装置
- 電力監視
- 超音波スキャナ
- X線システム
- 工業用計測器
- PLCアナログI/Oモジュール
- 高精度データ収集システム
- 高精度の重量スケール
- フィールドトランスミッタ
- バッテリ管理システム
REF54EVMセットアップ
その他の資料
公開: 2024-01-19
| 更新済み: 2024-01-29
