Texas Instruments REF8EVM評価モジュール

Texas Instruments REF8EVM 評価基板は、高精度シリーズ・リファレンス・デバイス (REF80) と、その内蔵ヒーターの性能を提示するためのプラットフォームです。TI REF8EVMは、セラミックLCCCパッケージに封止のREF80用です。REF80 温度制御型の埋め込みツェナー・リファレンスは、ヒーター内蔵の7.6V高精度リファレンスを搭載しており、0.05ppm/°Cの低温度ドリフトを実現します。内蔵ヒーターによりダイの内部温度が一定の設定温度に維持されるため、周囲温度の変化に関係なく基準電圧が一定に保たれます。

特徴

  • オンボードのLDOを使用、または卓上電源からREF80に直接電力供給
  • 内蔵ヒーターにより性能向上を実現
  • ヒーターの温度が安定していることを示すための安定したLED出力
  • バナナ・プラグ、またはバインディング・ポスト、SMAコネクタ他を使用する多数の測定方法
  • SMAを介して DAC11001B EVM と互換性あり

アプリケーション

  • 半導体試験装置とATE(自動試験装置)
  • デジタル・マルチメータ(DMM)
  • 信号発生器
  • バッテリ試験装置
  • 高精度データ収集システム

セットアップ

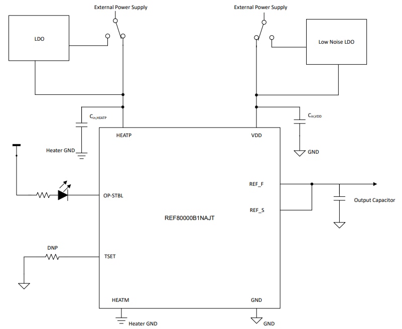
ブロック図 - Texas Instruments REF8EVM評価モジュール

初期セットアップ

Texas Instruments REF8EVM評価モジュール

レイアウト

Texas Instruments REF8EVM評価モジュール
公開: 2025-05-29 | 更新済み: 2025-06-04