Texas Instruments SN6507/SN6507-Q1プッシュ-プル・トランスドライバ
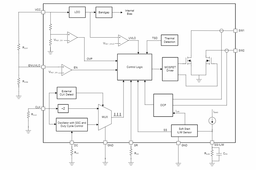
Texas Instruments SN6507/SN6507-Q1低排出36Vプッシュ-プル・トランスドライバは、絶縁電力を供給する高電圧・高周波プッシュ-プルトランスドライバで、小さなソリューションサイズになっています。SN6507/SN6507-Q1は、簡易性、低EMI、トランスの飽和を防止する磁束キャンセレーションなど、プッシュ-プル技術の利点を実装しています。デバイスは、広い入力範囲全体で部品数を削減できるデューティサイクルの制御によって、および高スイッチング周波数を選択することでさらなる省スペースを達成するため、トランスのサイズを縮小できます。TI SN6507/SN6507-Q1プッシュ-プル・トランス・ドライバは、コントローラ、および位相をずらして動作させる0.5A NMOS電源スイッチ2個を組み込んでいます。ドライバは、正確な定電圧ロックアウトによって入力動作範囲をプログラムできます。保護機能には、過電流保護(OCP)、調整可能低電圧ロックアウト(UVLO)、過電圧ロックアウト(OVLO)、熱シャットダウン(TSD)、ブレーク-ビフォー-マイク回路があります。プログラマブル・ソフトスタート(SS)機能により、突入電流を小さく抑え、重要な起動要件の電源シーケンシングを促進できます。スペクトラム拡散クロッキング(SSC)およびピンによる設定が可能なスルーレート制御(SRC)により、超低EMI要件の放射および伝導
エミッションをさらに低減できます。
SN6507/SN6507-Q1は、10ピンHVSSOP DGQパッケージに格納されており、–55°C~125°Cの温度範囲が特徴です。SN6507-Q1は、車載用途向けの品質規格であるAEC-Q100に準拠しています。
特徴
- 絶縁トランス用プッシュプルドライバ
- 広い入力電圧範囲:3V~36V
- 60Vまでの入力電圧許容
- ラインの安定化を実現するデューティサイクル制御
- 電流制限値をプログラムできる0.5Aスイッチ
- 100kHz~2MHzの広いスイッチング周波数範囲
- フットプリントが小さいトランスとの互換性あり
- プログラマブルスイッチング周波数
- 外部クロック同期オプション
- 低ノイズ、低排出
- 対称プッシュ-プル・トポロジ
- 拡散スペクトラムクロッキング
- ピンを使用して設定できるスルーレート制御
- 保護機能
- 調整可能な低電圧ロックアウト(UVLO)
- プログラム可能な過電流防止機能(OCP)
- 過電圧時出力OFF(OVLO)
- サーマルシャットダウン(TSD)
- –55°C~125°Cの広い温度範囲
- プログラム可能なソフトスタートで突入電流を減少
- 熱パッド付き10ピンHVSSOP(DGQ)パッケージ
アプリケーション
- ソーラーインバータ、保護リレー
- ファクトリーオートメーション
- ビル用オートメーション
- 医療機器
- モータドライブ:IGBTおよびSiCゲートドライバ電源
- CAN、RS-485、RS-422、RS-232、SPI、I2C、低消費電力LAN向けの絶縁型電源
データシート
ブロック図
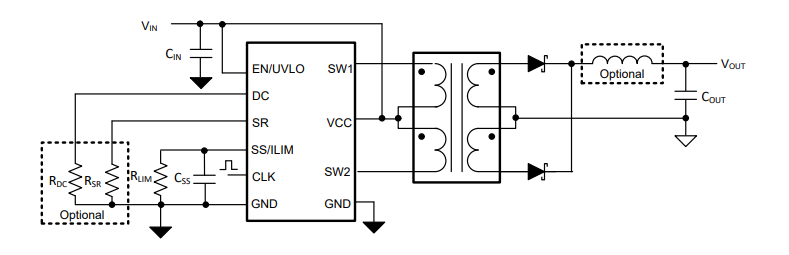
簡略図
公開: 2022-07-28
| 更新済み: 2022-12-07
