Texas Instruments SN74LV240Aオクタル・バッファ/ドライバ
Texas Instruments SN74LV240Aオクタル・バッファ/ドライバは、クロック・ドライバ、3ステート・メモリ・アドレス・ドライバ、バス用レシーバ/トランスミッタの性能と密度の両方を向上することに特化して設計されています。これらの反転出力付きデバイスは、2Vcc~ 5.5Vccで動作するように設計されています。SN74LV240Aバッファ/ドライバは、独立した出力イネーブル入力を備えた2つの4ビット・バッファ/ライン・ドライバで構成されています。これらのデバイスは、すべてのポートで混在モード電圧動作をサポートします。SN74LV240Aバッファ/ドライバは、スマートフォン、ネットワーク・スイッチ、ウェアラブルに使用されています。特徴
- 2V~5.5VのVCC で動作
- 最大tpd 6.5ns(5V時)
- 標準VOLP (出力グランド・バウンス) < 0.8V (VCC = 3.3V、TA = 25°C)
- 標準VOHV (出力VOH アンダーシュート) > 2.3V (VCC = 3.3V、TA = 25°C)
- すべてのポートで混在モード電圧動作をサポート
- ラッチアップ性能は、JESD 17準拠の250mA超
- Ioff により活線挿抜、部分的パワーダウン・モード、バック・ドライブ保護をサポート
アプリケーション
- スマートフォン
- ネットワーク・スイッチ
- ウェアラブル
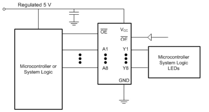
機能ブロック図
アプリケーション回路図
公開: 2024-12-20
| 更新済み: 2025-01-02
