Texas Instruments TAS2110デジタル入力Class-Dオーディオアンプ
Texas Instruments TAS2110デジタル入力Class-Dオーディオ・アンプは、アルゴリズムにより制御される11V Class-H昇圧機能を搭載しており、QFNパッケージで供給されます。ルックアスペアアルゴリズムは、オーディオ信号の出力に適合するようにブースト電圧レベルを最適化します。この機能により、ピーク出力に必要なすべての電力を供給すると同時に、平均的な電力消費量を一定の出力昇圧に比べて大幅に低減します。アルゴリズムは、PurePath Console GUIで構成されています。Texas Instruments TAS2110 Class-Dオーディオ・アンプは、3.6Vのバッテリ電圧で、4Ωの負荷へ6.1Wのピーク電力を供給できます。TAS2110は、1Wで83.5%の効率を持ち、ハードウェア・シャットダウン・モード時の消費電流が1µA未満です。TAS2110は、ブラウンアウト防止とVBAT トラッキング・ピーク電圧リミッタにより (どちらも構成が可能)、システムのシャットダウンを防止します。TAS2110は、2層ボード・デザインに対応可能なQFNパッケージで供給されます。
特徴
- 主な特徴
- 11V、マルチレベルのClass-H昇圧
- 使いやすいGUIと高度なアルゴリズムを内蔵
- 出力電力 (1% THD+N, VBAT=3.6V)
- 6.1Wを4Ωに供給
- 5Wを8Ωに供給
- 消費電力 (8Ω, VBAT= 4.2V)
- 1Wで83.5%の効率
- ハードウェア・シャットダウン・モード時:1µA未満
- 電源
- VBAT :2.7V~5.5V
- VDD :1.65V〜1.95V
- 保護
- バッテリ:高度なブラウンアウト防止
- クリッピング:VBAT トラッキング・ピーク電圧リミッタ
- デバイス:過熱および過電流保護
- インターフェイスと制御
- I2S/TDM:32ビット、8チャネル (最大96 KSPS)
- I2C:4つの選択可能なアドレス
- サンプル レート:7.35 KSPS~192 KSPS
- MCLKフリー動作
アプリケーション
- スマートスピーカ(音声アシスタント搭載)
- BLUETOOTH®およびワイヤレス・スピーカー
- スマートホーム
- IPカメラ
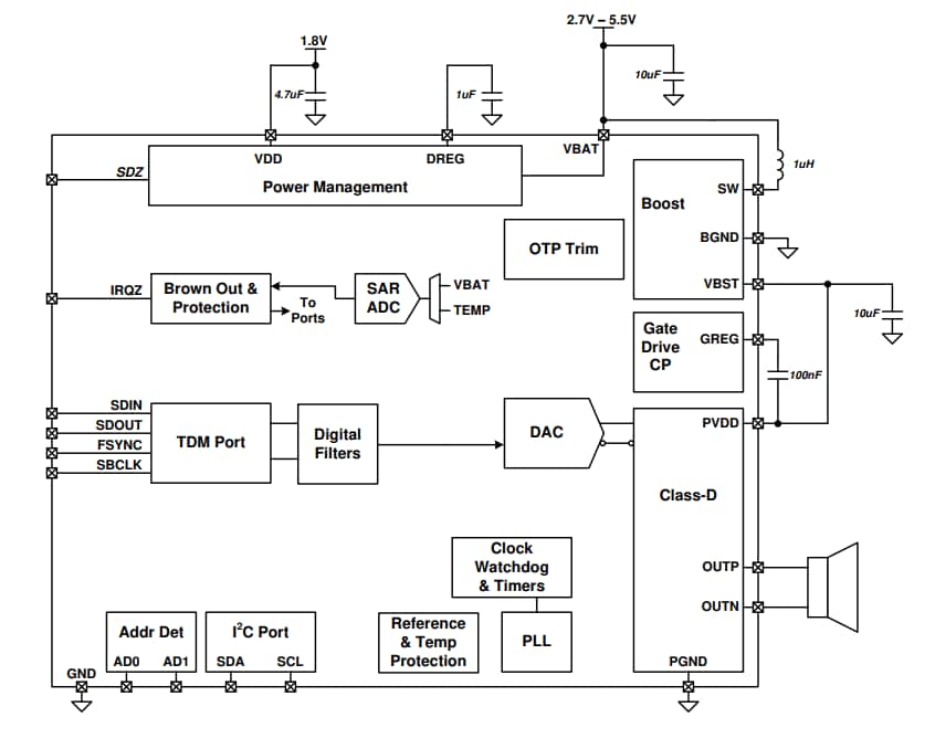
ブロック図
公開: 2020-01-14
| 更新済み: 2024-05-03
