Texas Instruments TAS5805MステレオClass-Dアンプ
Texas Instruments TAS5805MステレオClass-Dアンプは、効率性の高いステレオ閉ループClass-Dアンプで、費用対効果に優れたデジタル入力ソリューションを実現しており、電力損失が低く抑えられ音響が向上しています。このデバイスの統合オーディオ・プロセッサと96kHzアーキテクチャは、SRCおよびチャンネル当たり15 BQsの高度オーディオ・プロセス・フローをサポートしています。また、このデバイスは、音量コントロール、オーディオ・ミキシング、3帯域第4オーダーDRC、フル帯域AGL、THD管理、レベル・メータもサポートしています。TI独自のハイブリッド変調方式を特徴とするTAS5805Mは、自己消費電流を消費が非常に低く抑えられており(< 16.5mAで13.5V PVDD)、ポータブル・オーディオ・アプリケーションでのバッテリ寿命を延長しています。高度EMI抑制技術が採用されており、設計者は、安価なフェライト・ビーズ・フィルタを活用して、ボードのスペースとシステム・コストを削減できます。
特徴
- 複数の出力構成に対応
- 2.0モードで2×23W(8Ω、21V、THD+N=1%)
- モノ・モードで45W(4Ω、21V、THD+N=1%)
- 優れたオーディオ性能
- THD+N ≤ 0.03% @ 1W、1kHz、PVDD = 12V
- SNR≥107dB(A加重)、ノイズレベル< 40µVrms
- 低自己消費電流とハイブリッド変調
- PVDD = 13.5V、22µH + 0.68µFフィルタ
- 柔軟性に富んだ電源構成
- PVDD: 4.5V~26.4V
- DVDDおよびI/O: 1.8Vまたは3.3V
- 柔軟性に富んだオーディオI/O
- I2S、LJ、RJ、TDM、3-Wireデジタル・オーディオ・インターフェイス(MCLK不要)
- 32、44.1、48、88.2、96kHzサンプルレートに対応
- オーディオ監視、サブチャンネルまたはエコー・キャンセレーション用のSDOUT
- 強化されたオーディオ処理
- マルチバンド高度DRCおよびAGL
- 2×15 BQ、サーマル・フォールドバック、DCブロッキング
- 入力ミキサ、出力クロスバー、レベル・メータ
- サブウーファー・チャンネル用の5つのBQ + 1つのバンドDRC +THDマネージャ
- 統合セルフ保護
- デバイスに損傷を与えない隣接するピンとピンの短絡
- 過電流誤差(OCE)
- 過温度警告(OTW)
- 過温度エラー(OTE)
- 低電圧/過電圧ロックアウト(UVLO/OVLO)
- 簡単なシステム統合
- I2Cソフトウェア制御
- ソリューションサイズを縮小
- オープンループ・デバイスに比べてわずかな受動部品のみ必要
- PVDD≤14Vのほとんどの場合でインダクタレス動作(フェライト・ビーズ)
アプリケーション
- LCD TV、OLED TV
- ワイヤレス・スピーカ、スマート・スピーカ(音声アシスタント機能搭載)
- サウンドバー、有線スピーカ、ブックシェルフ・ステレオ・システム
- デスクトップPC、ノートブックPC
- AVレシーバ、スマート・ホーム、IoTアプライアンス
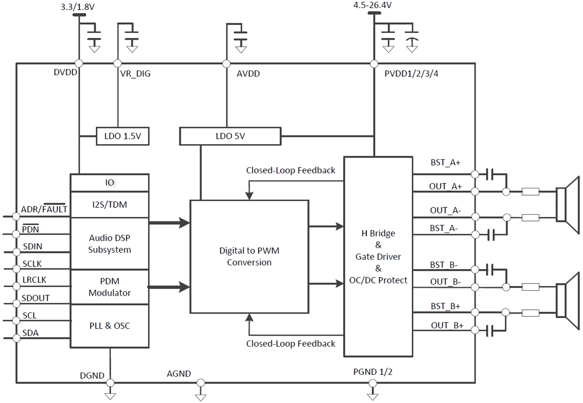
機能ブロック図
公開: 2018-08-02
| 更新済み: 2023-02-02
