Texas Instruments TCA4307ホットスワップ対応I2Cバスバッファ
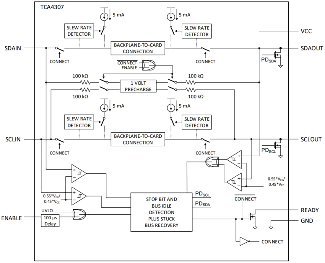
Texas Instruments TCA4307 ホットスワップ可能I2Cバス・バッファは、データおよびクロックラインを破損することなく、電源の入ったバックプレーンへのI/Oカード挿入をサポートします。制御回路は、カード上でバス競合が発生することなく、バックプレーン上で停止コマンドまたはバスアイドル状態が発生するまで、バックプレーン側のI2Cライン(in)がカード側のI2Cライン(out)に接続されるのを防ぎます。このデバイスは、接続時に双方向バッファリングを提供し、バックプレーンおよびカード容量を絶縁状態に保ちます。挿入中、SDAおよびSCLラインは1Vにプリチャージされ、デバイスの寄生容量を充電するのに必要な電流を最小限に抑えます。Texas Instruments TCA4307はスタック・バス回復機能を備えており、SDAOUTまたはSCLOUTのいずれかが約40msの間Lowであることを検出すると、バスを自動的に切断します。バスが切断されると、本デバイスはSCLOUTに最大16パルスを自動的に生成し、バスをLowに保持しているデバイスのリセットを試みます。I2Cバスがアイドル状態のとき、TCA4307はENピンをLowに設定することでシャットダウンでき、消費電力を低減できます。ENが「高」に入ると、TCA4307は通常の動作を再開します。また、バックプレーン側とカード側が接続されていることを示すオープンドレインのREADY出力ピンも備えています。READYが「高」になっている場合、SDAINおよびSCLINはSDAOUTとSCLOUTに接続されています。両サイドが切断されている場合、READYは「低」になっています。
特徴
- I2Cバス信号の双方向データ転送をサポート
- 動作電源電圧範囲:2.3V~5.5V
- TA 周囲空気温度範囲:-40°C〜125°C
- すべてのSDAおよびSCLラインの1Vプリチャージにより、活線挿入時の損傷を防止
- 自動バス回復を特徴とするスタックバス回復
- 標準モードおよび高速モードのI2Cデバイスに対応
- クロックストレッチング、調停、同期に対応
- 電源オフ時に高インピーダンスになるI2Cピン
アプリケーション
- サーバー
- エンタープライズ・スイッチング
- テレコムスイッチング装置
- 基地局
- 産業用オートメーション装置
機能ブロック図
公開: 2020-09-17
| 更新済み: 2024-08-21
