Texas Instruments TCA9511Aホットスワップ対応I2CバスとSMBusバッファ
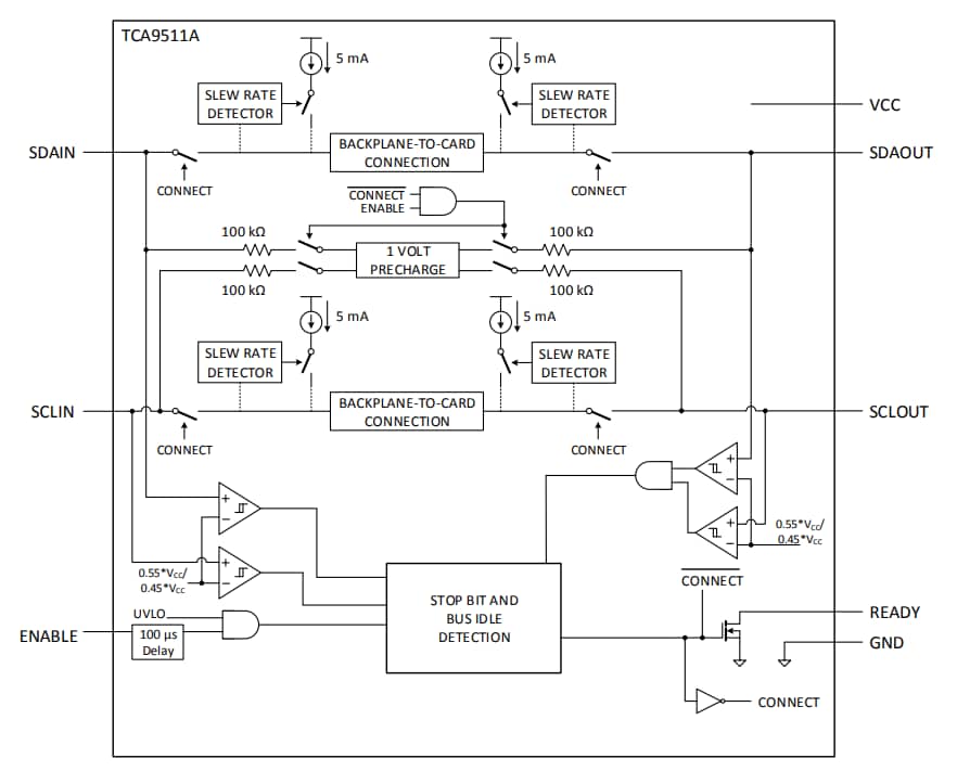
Texas Instruments TCA9511Aホット・スワップ可能I2CバスおよびSMBusバッファは、ホットスワップ可能I2Cバス・バッファです。デバイスは、データおよびクロックバスを破損することなく稼働中のバックプレーンへのI/Oカード挿入に対応しています。カードでバスの競合が発生しないように、STOPコマンドが発行されるまで、またはバス・アイドル条件がバックプレーンで発生するまでの間、バックプレーン側のI2Cライン (in) がカード側のI2Cライン (out) に接続するのを制御回路が防止します。接続が行われると、Texas Instruments TCA9511Aは双方向のバッファ処理を行い、バックプレーンとカードの容量を絶縁状態に維持します。挿入中、SDAおよびSCLラインは1Vにプリチャージされ、デバイスの寄生容量を充電するのに必要な電流を最小限に抑えます。特徴
- I2Cバス信号の双方向データ転送をサポート
- 2.3V~5.5Vの動作電源電圧範囲
- -40°C~125°CのTA周囲気温範囲
- すべてのSDAおよびSCLラインの1Vプリチャージにより、活線挿入時の破損を防止
- StandardモードおよびFastモードのI2Cデバイスに対応
- クロックストレッチング、調停、同期に対応
- 電源オフ時に高インピーダンスになるI2Cピン
アプリケーション
- サーバー
- エンタープライズ・スイッチング
- テレコムスイッチング装置
- 基地局
- 産業用オートメーション装置
ブロック図
公開: 2020-01-14
| 更新済み: 2024-05-03
