TCAN1043A-Q1を使用すると、INH出力ピンからシステムに存在するさまざまな電源を選択的に有効にすることで、バッテリ電流消費のシステムレベルの削減が可能になります。この機能によって、CANバスを監視しながらTCAN1043A-Q1を除くすべてのシステムコンポーネントに電力を供給する低電流スリープ状態が可能になります。ウェイクアップ・イベントが検出されると、TCAN1043A-Q1は、INH高を駆動することでシステム起動を開始します。
Texas Instruments TCAN1043A-Q1は、待機モードでの非アクティブ状態が4分(tINACTIVE)後のスリープモードへの安全な移行が可能になるSWEタイマが特徴です。このタイマによって、MCUがデバイスを通常モードに移行しないと、デバイスが低消費電力スリープモードに移行されます。
特徴
- 車載アプリケーションを対象としたAEC Q100(Grade 1)認定
- 機能安全対応
- 機能安全システム設計に有用な文書を利用可能
- ISO 11898-2:2016の要件に適合
- 広い入力動作電圧範囲:
- 最大8MbpsのクラシックCANとCAN FDをサポート
- VIO レベルシフトは、1.7V〜5.5Vをサポート
- 動作モード
- 通常モード
- サイレントモード
- スタンバイモード
- 低消費電力スリープモード
- システム電力制御のための高電圧INH出力
- WAKEピン経由のローカル・ウェイクアップ・サポート
- 電源オフ時の定義された動作
- バスとIO端子は高インピーダンス(動作バスまたはアプリケーションに対して無負荷)
- スリープモード(SWE)タイマを使用すると、システム電源障害またはソフトウェア障害が発生した場合に、スタンバイモードからスリープモードへの安全な移行が可能
- さらなる拡張パワーアップ時間が可能
- 保護機能
- ±58V CANバス障害耐性
- VSUPでの負荷ダンプサポート
- IEC ESD保護
- 低電圧保護
- サーマルシャットダウン保護
- TXDドミナント・ステート・タイムアウト(TXD DTO)
- 自動光学検査(AOI)機能の向上を目的としたウェッタブルフランクが備わった14ピンリード(SOTおよびSOIC)パッケージおよびリードレス(VSON)パッケージでご用意あり
アプリケーション
- ボディ電子部材と照明装置
- 車載用ゲートウェイ
- 先進運転支援システム(ADAS)
- インフォテインメントとクラスタ
- ハイブリッド、電気、パワートレインシステム
- 個人輸送車両-電気自転車
- 産業輸送
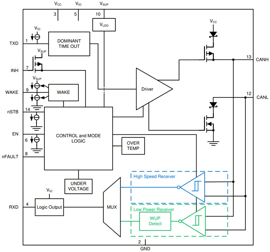
機能ブロック図
公開: 2022-03-18
| 更新済み: 2024-09-13

