Texas Instruments TCAN1043N-Q1自動車CAN FDトランシーバ
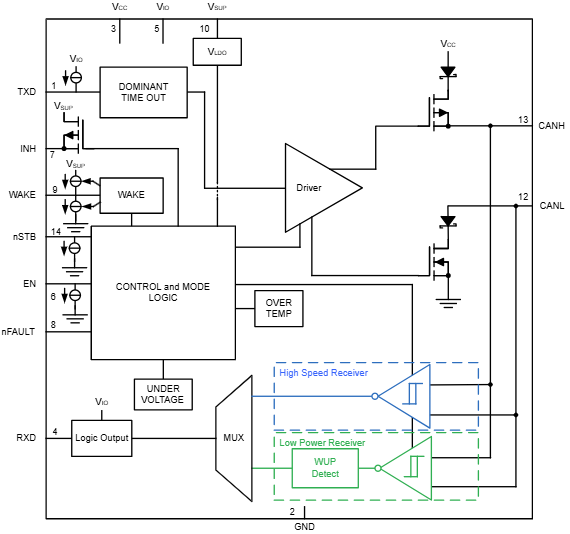
テキサス・インスツルメンツ (Texas Instruments)TCAN1043N-Q1自動車CAN FDトランシーバは、高速コントローラ面積ネットワーク(CAN)トランシーバであり、ISO 11898-2:2024仕様の要件を満たしています。このトランシーバは、Classical CANネットワークおよび最高8MbpsのCAN FDネットワークの両方に対応しており、広い入力電圧範囲で動作します。TCAN1043N-Q1トランシーバは、通常モード、サイレントモード、スタンバイモード、低電力スリープモードなどの動作モードが特徴です。このトランシーバは、3つの独立した電源入力(VSUP、VCC、VIO)を備えています。TCAN1043N-Q1デバイスは、自動車アプリケーション向けにAEC-Q100認定済みです。代表的なアプリケーションには、自動車ゲートウェイ、先進ドライバ支援システム(ADAS)、産業用輸送、車体電子機器および照明、ハイブリッド、電動とパワートレインシステム、および自動車インフォテインメント/クラスタなどが含まれます。TCAN1043N-Q1トランシーバは、システム電源制御用の高電圧INH出力と、WAKEピンを介したローカルウェイクアップをサポートしています。保護機能には、低電圧検出、サーマルシャットダウン(TSD)、TXDドミナント状態タイムアウト(TXD DTO)、±58Vのバス障害保護があります。TCAN1043N-Q1トランシーバは、14ピンのリード付き(SOTおよびSOIC)パッケージ、および自動光学検査(AOI)性能向上のためのウェッタブルフランク付きリードレス(VSON)パッケージで提供されます。
特徴
- 車載アプリケーション向けにAEC Q100認定済み
- 機能安全対応:
- 機能安全システム設計に有用な文書を利用可能
- ISO 11898-2:2024の要件に適合
- 広い入力動作電圧範囲:
- クラシックCANおよびCAN FD最大8Mbpsをサポート
- VIOレベルシフト対応:1.7V〜5.5V
- 動作モード:
- 通常モード
- サイレントモード
- スタンバイモード
- 低消費電力スリープモード
- システム電力制御のための高電圧INH出力
- Wakeピンを使用したローカル・ウェイクアップ・サポート
- バスおよびIO端子は高インピーダンス(動作中のバスまたはアプリケーションに対して無負荷)
- 保護機能:
- ±58V CANバス障害耐性
- VSUPの負荷ダンプサポート
- IEC ESD保護
- 低電圧保護
- サーマルシャットダウン保護
- TXDドミナント・ステート・タイムアウト(TXD DTO)
- 14ピンのリード付き(SOTおよびSOIC)パッケージ、および自動光学検査(AOI)性能向上のためのウェッタブルフランク付きリードレス(VSON)パッケージで入手可能
アプリケーション
- ボディエレクトロニクスと照明
- 車載ゲートウェイ
- 先進運転支援システム(ADAS)
- インフォテインメントとクラスタ
- ハイブリッド、電気、パワートレインシステム
- 個人輸送車両-電気自転車
- 産業輸送
機能ブロック図
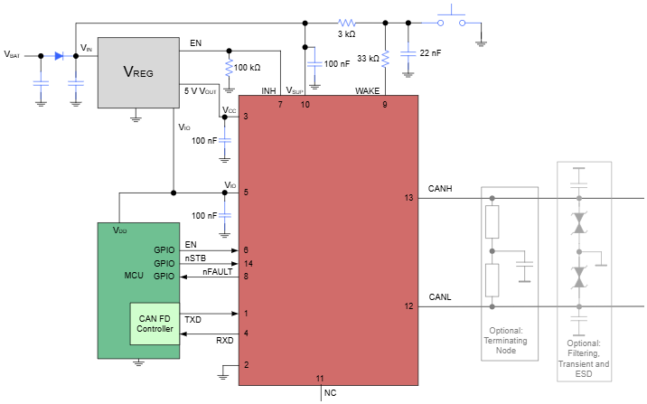
標準アプリケーションの回路図
公開: 2025-01-28
| 更新済み: 2025-08-22
