Texas Instruments TCAN1044x/TCAN1044x-Q1 CANトランシーバ
Texas InstrumentsTTCAN1044x/TCAN1044x-Q1フォルト保護機能搭載CAN高速トランシーバは、ISO 11898-2:2016高速CAN仕様の物理層要件を満たしています。TCAN1044x/TCAN1044x-Q1トランシーバは、最大8Mbpsまでのクラシック CAN および CAN FD ネットワークをサポートします。TCAN1044x/TCAN1044x-Q1トランシーバーには、VIO端子を介した内部ロジック・レベル変換機能があり、トランシーバーの IO を1.8V、2.5V、3.3V、5.0Vのロジック IO に直接接続することができます。TCAN1044x/TCAN1044x-Q1 CANトランシーバには低電力スタンバイ・モードがあり、ISO 11898-2:2016で定義されたウェイクアップ・パターン (WUP) によるリモート・ウェイクアップをサポートします。TCAN1044x/TCAN1044x-Q1トランシーバには、サーマルシャットダウン (TSD) 、TXD ドミナントタイムアウト (DTO) 、電源電圧低下検出、最大±58Vまでのバスフォルト保護など、多くの保護および診断機能も搭載されています。
Texas InstrumentsのTCAN1044-Q1/TCAN1044V-Q1デバイスは、AEC-Q100車載アプリケーション向けに認定されています。
特徴
- AEC-Q100車載用として認定
- 温度グレード1:-40°C~+125°CのTA
- ISO 11898-2:2016、ISO 11898-5: 2007の物理層規格の要件を満たす
- クラシックCANのサポート、および2、5、8Mbpsでの最適化されたCAN FD性能
- 短い対称型伝搬遅延時間および、高速のループタイムによって、より大きなタイミングマージンを提供
- 負荷CANネットワークでより速い送信をサポート
- 1.7V~5.5Vに対応しているIO電圧範囲
- 1.8V、2.5V、3.3V、5.0Vアプリケーションをサポート
- レシーバコモンモード入力電圧: ±12V
- 保護機能
- バス障害保護: ±58V
- 低電圧保護
- TXDドミナントタイムアウト(DTO)
- 最低9.2kbpsまでのデータレート
- サーマルシャットダウン保護(TSD)
- 動作モード
- 通常モード
- リモート・ウェイク・リクエストに対応している低消費電力スタンバイモード
- 電源オフ時の最適化動作
- バスおよびロジックピンは高インピーダンス(動作バスまたはアプリケーションに対して無負荷)
- ホットプラグ対応: バスおよびRXD出力での誤操作のないパワーアップ/ダウングリッチ
- 接合部温度-40°C~+150°C
- SOIC-8およびSOT23-8パッケージ(2.9mm x 1.60mm)およびリードレスVSON-8パッケージ(3.0mm x 3.0mm)でご用意があり、自動光学的検査(AOI)機能が向上
アプリケーション
- 自動車と輸送
- ボディコントロールモジュール
- 車載用ゲートウェイ
- 先進運転支援システム(ADAS)
- インフォテインメント
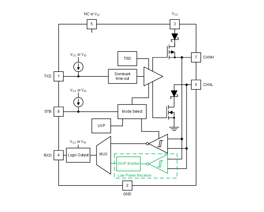
機能図
公開: 2020-01-21
| 更新済み: 2024-09-13
