Texas Instruments TCAN1051/Q1障害保護CANトランシーバ
Texas Instruments TCAN1051/TCAN1051-Q1障害保護CANトランシーバは、ISO11898-2(2016)高速CAN(コントローラエリアネットワーク)物理層規格を満たしています。 すべてのデバイスは、最大2Mpbs(メガビット/秒)のCAN FDネットワークでの使用向けに設計されています。 末尾が「G」になっている部品があるデバイスは、最大5Mbpsのデータレート用に設計されています。 それらの「V」が付いているバージョンには、入力ピン閾値およびRXD出力レベルをシフトするI/Oレベル用の二次電源入力があります。 TCAN1051/TCAN1051-Q1には、一般的にリッスン専用モードとも呼ばれるサイレントモードが備わっています。 さらに、すべてのデバイスには多数の保護機能が搭載されており、 デバイスおよびネットワークの堅牢性が強化されています。 TCAN1051-Q1デバイスは、車載用アプリケーションを対象としたAEC-Q100認定を受けています。The TCAN1051/TCAN1051-Q1 comes with a silent mode, commonly referred to as a listen-only mode. Additionally, all devices include many protection features to enhance device and network robustness. The Texas Instruments TCAN1051-Q1 devices are AEC-Q100 qualified for automotive applications.
特徴
- Meets the December 17th, 2015 Draft of ISO 11898-2 physical layer update
- Meets the released ISO 11898-2:2007 and ISO 11898-2:2003 physical layer standards
- ′Turbo′ CAN
- All devices support 2 Mbps CAN FD (Flexible Data Rate), and "G" options support 5Mbps
- Short and symmetrical propagation delay times and fast loop times for enhanced timing margin
- Higher data rates in loaded CAN networks
- I/O voltage range supports 3.3V and 5V MCUs
- Ideal passive behavior when unpowered
- Bus and logic terminals are high impedance (no load)
- Power-up/down with glitch-free operation on bus and RXD output
- Protection features
- ±16kV HBM ESD protection
- IEC ESD protection up to ±15kV
- ±70V bus fault protection
- Undervoltage protection on VCC and VIO (V variants only) supply terminals
- Driver dominant time out (TXD DTO) - data rates down to 10kbps
- Thermal Shutdown Protection (TSD)
- ±30V receiver common-mode input voltage
- 110ns typical loop delay
- Junction temperatures from –55°C to 150°C
アプリケーション
- All devices support highly loaded CAN networks
- Heavy machinery ISO11783 applications
- Industrial automation, control, sensors, and drive systems
- Building, security and climate control automation
- Telecom base station status and control
- CAN bus standards such as CANopen, DeviceNet, NMEA2000, ARNIC825, ISO11783, CANaerospace
Additional Resources
ビデオ
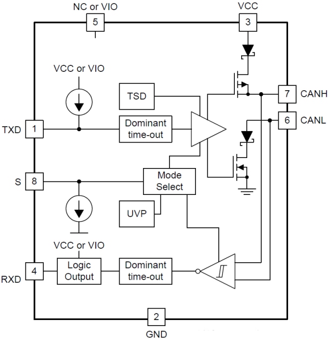
Block Diagram
公開: 2016-07-14
| 更新済み: 2022-03-11
