Texas Instruments TCAN1164-Q1は、広い入力電源範囲をサポートし、5VのLDO出力を統合しています。5V LDO出力(VCCOUT)は、CANトランシーバ電圧に内部的に供給するとともに、外部にも追加電流を供給します。
特徴
- AEC Q100 (グレード1) 自動車アプリケーションの認定
- ISO 11898-2:2016の要件に適合
- 機能安全品質-管理中
- 機能安全システム設計に有用な文書を利用可能
- 広い入力動作電圧範囲:
- CANトランシーバ供給用の統合LDO
- 出力電流能力100mAの5V LDO
- クラシックCANおよびCAN FD最大8 Mbps(TCAN1164-Q1)
- 複数のモードをサポートするウォッチドッグタイマ
- タイムアウト
- ウィンドウ
- 質問と回答のウォッチドッグ(Q&A)
- 最大5 Mbpsの速度(TCAN1164T-Q1)
- 複数のモードをサポートするウォッチドッグタイマ
- SPIからプログラミングできる動作モード
- 通常モード
- サイレントモード
- スタンバイモード
- 高度CANバス障害検出サポート
- 電源オフ時の定義された動作
- バスおよびIO端子は、高インピーダンス(動作バスまたはアプリケーションに対して無負荷)
- 保護機能
- ±58V CANバス障害耐性
- VSUPでの負荷ダンプサポート
- IEC ESD保護
- 低電圧および過電圧保護
- サーマルシャットダウン保護
- TXDドミナント・ステート・タイムアウト(TXD DTO)
- 極めて広い接合部温度サポート
- 自動光学検査(AOI)機能を向上させるための湿潤可能な側面を備えたリードレスVSON(14)パッケージで利用可能
アプリケーション
- 先進運転支援システム(ADAS)
- ボディ電子部材と照明装置
- 自動車インフォテインメントとクラスタ
- ハイブリッド、電気、パワートレインシステム
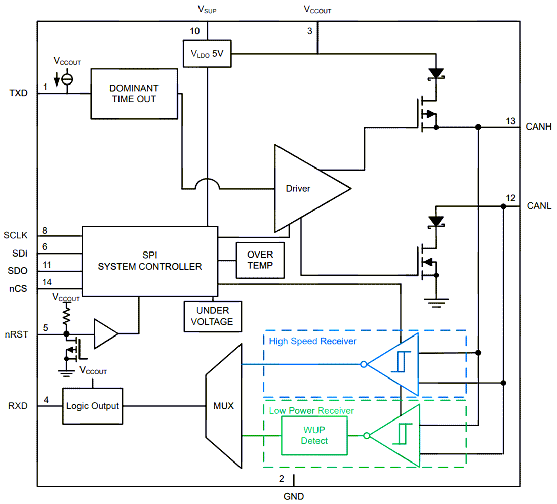
機能ブロック図
公開: 2022-03-18
| 更新済み: 2025-02-27

