Texas Instruments TCAN1164-Q1は、広い入力供給範囲をサポートしており、5V LDO出力が統合されています。5V LDO出力(VCCOUT)は、内部でCANトランシーバ電圧を、外部で追加電流を供給します。
TCAN1167-Q1を使用すると、INH出力ピン経由でシステムに存在する可能性のあるさまざまな電源を選択的に有効にすることで、バッテリ電流消費のシステムレベルの削減が可能になります。この機能によって、CANバスを監視しながらTCAN1167-Q1を除くすべてのシステムコンポーネントに電力が供給される、超低電流スリープ状態が可能になります。ウェイクアップ・イベントが検出されると、TCAN1167-Q1は、INH高を駆動することでシステム起動を開始します。
特徴
- 車載アプリケーションを対象としたAEC-Q100(Grade 1)認定を取得済
- ISO 11898-2:2016の要件に適合
- 機能安全品質-管理中
- 機能安全システム設計に有用な文書を利用可能
- 広い入力動作電圧範囲:
- CANトランシーバ供給のための統合LDO
- 100Ma出力電流能力がある5V LDO
- クラシックCANおよびCAN FD最大8Mbps
- 複数のモードをサポートしているウォッチドッグ・タイマ
- タイムアウト
- ウィンドウ
- 質問と応答ウォッチドッグ(Q&A)
- 複数のモードをサポートしているウォッチドッグ・タイマ
- SPIからプログラミングできる動作モード
- 通常モード
- サイレントモード
- スタンバイモード
- 低消費電力スリープモード
- システム電力制御のための高電圧INH出力
- Wakeピンを使用したローカル・ウェイクアップ・サポート
- 高度CANバス障害検出サポート
- 電源オフ時の定義された動作
- バスおよびIO端子は、高インピーダンス(動作バスまたはアプリケーションに対して無負荷)
- 保護機能
- ±58V CANバス障害耐性
- VSUPでの負荷ダンプサポート
- IEC ESD保護
- 低電圧および過電圧保護
- サーマルシャットダウン保護
- TXDドミナント・ステート・タイムアウト(TXD DTO)
- 極めて広い接合部温度サポート
- 自動光学検査(AOI)機能を向上させるための湿潤可能な側面を備えたリードレスVSON(14)パッケージで利用可能
アプリケーション
- 先進運転支援システム(ADAS)
- ボディ電子部材と照明装置
- 自動車インフォテインメントとクラスタ
- ハイブリッド、電気、パワートレインシステム
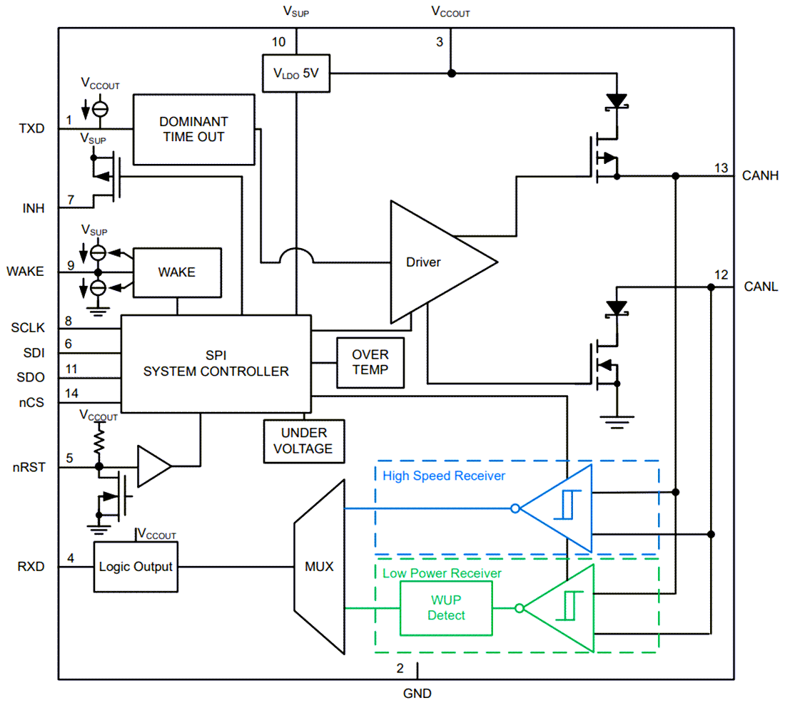
機能ブロック図
公開: 2022-03-21
| 更新済み: 2025-03-05

