Texas Instruments TCAN1472-Q1 車載用フォルト保護機能付きトランシーバ
Texas Instruments TCAN1472-Q1 車載用フォルト保護機能付きトランシーバは、信号改善能力(SIC)を備えた高速コントローラ・エリア・ネットワーク(CAN)トランシーバです。このデバイスは、ISO 11898-2:2024 付属書A SIC仕様の物理層要件を満たしています。TCAN1472-Q1 トランシーバは、通常モードと低消費電力スタンバイモードの2つの動作モードを備えています。このトランシーバーは、ドミナント-リセッシブ遷移時のエッジで信号リンギングを低減し、複雑なネットワークトポロジで高いスループットを可能にします。TCAN1472-Q1は、車載アプリケーション向けにAEC-Q100認定を受けています。代表的なアプリケーションには、車載ゲートウェイ、先進運転支援システム(ADAS)、ボディエレクトロニクスおよび照明、ハイブリッド、電気およびパワートレインシステム、車載用インフォテインメントおよびクラスタなどがあります。TCAN1472-Q1 トランシーバは、1.8V、2.5V、または3.3Vコントローラと直接インターフェイスするために、VIO ロジック電源端子を介した内部ロジックレベル変換を搭載しています。保護機能には、低電圧検出、サーマルシャットダウン(TSD)、TXDドミナント状態タイムアウト(TXD DTO)、±58Vのバスフォルト保護などがあります。
特徴
- 車載アプリケーション向けAEC Q100(グレード1)認定済み
- 機能安全対応
- 機能安全システム設計を支援する文書を利用可能
- 附属書AのCAN SIC仕様を含む、ISO 11898-2:2024規格の要件に適合
- VIO レベルシフト対応:1.7V〜5.5V
- 動作モード:
- 通常モード
- リモートウェイクアップ要求をサポートする低消費電力スタンバイモード
- 非通電時のパッシブ動作:
- バスおよびロジック端子は高インピーダンス(動作中のバスまたはアプリケーション対して無負荷)
- ホットプラグ対応:バスおよびRXD出力での電源オン/オフ時のグリッチフリー動作
- フローティングロジックピンおよび低電圧電源状態における定義されたデバイス動作
- Classical CANおよび最大8MbpsのCAN FD:
- 複雑なトポロジでのリンギング効果を低減することでバス信号を能動的に向上
- 従来のCANネットワークでの使用を実現する下位互換性
- 保護機能:
- バスピンでのIEC ESD保護
- ±58V CANバス障害耐性
- VCC およびVIO(Vバージョンのみ)電源端子の低電圧保護
- TXDドミナント・ステート・タイムアウト(TXD DTO)
- サーマルシャットダウン保護(TSD)
- SOIC(8)、小型フットプリントSOT-23(8)、および自動光学検査(AOI)性能が向上したウェッタブルフランク付きリードレスVSON(8)パッケージで入手可能
アプリケーション
- 車載ゲートウェイ
- 先進運転支援システム(ADAS)
- ボディエレクトロニクスおよび照明
- ハイブリッド、電気、パワートレインシステム
- 自動車インフォテインメントとクラスタ
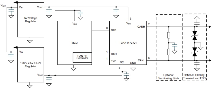
簡略ブロック図
5V I/O接続を使用したトランシーバアプリケーション
公開: 2025-01-28
| 更新済み: 2025-06-13
