Texas Instruments TCAN340x-Q1自動車CAN FDトランシーバ
Texas Instruments TCAN340x-Q1自動車コントローラ・エリア・ネットワーク (CAN) FDトランシーバは、ISO 11898-2:2016高速CAN仕様の物理層要件と互換性があります。これらのトランシーバは、5Vレギュレータを排除し、BOM コストを節約し、プリント基板スペースを削減する3.3V単一電源電圧を備えています。TCAN340x-Q1 トランシーバは、従来のCAN FDやCANネットワークを対象とした電磁両立性 (EMC) 認証を取得しており、さらにシンプルなネットワークで最大5Mbps 8Mbpsまでの動作が可能です。保護機能には、 ±58Vバス障害保護、低電圧保護、TXD優性タイムアウト (DTO)、サーマルシャットダウン保護 (TSD) が含まれます。 一般的なアプリケーションには、自動車、および輸送、車体制御モジュール、車載ゲートウェイ、先進運転支援システム (ADAS)、インフォテインメントが含まれます。 TCAN340x-Q1デバイスは、自動車アプリケーションのAEC-Q100認定を受けています。TCAN3403-Q1トランシーバは通常モードと低電力スタンバイ・モードで動作し、TCANC3404-Q1トランシーバは超低電力シャットダウン・モードで動作します。TCANC3403-Q1には、VIOピンを介した内部論理レベル変換があり、トランシーバI/O を1.8V/2.5V/3.3Vの論理レベルに直接インターフェイスできます。これらのCAN FDトランシーバは、SOIC-8/VSON-8、業界標準の省スペース小型パッケージ(SOT-23)で提供されます。
特徴
- 自動車アプリケーションのAEC-Q100認定済み
- 単一電源動作3.3V:
- 5Vレギュレータを排除し、BOM コストを節約し、PCB スペースを削減
- 同種および異種ネットワークで優れたEMC動作
- ISO 11898-2:2016物理層標準の要件と互換性がある
- 機能安全性対応:
- 機能安全システム設計を支援するために利用可能なドキュメント:
- 従来のCANと、最適化されたCAN FDパフォーマンスをサポート(2Mbps/ 5Mbps/ 8Mbps)
- タイミングマージンの強化を目的とした短い対称型伝搬遅延時間
- 1.7V~3.6VのI/O電圧範囲サポート (TCANC3403-Q1)
- ±30Vレシーバコモンモード入力電圧
- 保護機能:
- ±58Vバス障害保護
- ±8kV ISO 10605 ESD(バスピンで)
- 低電圧保護
- TXDドミナント・タイムアウト(DTO)
- サーマルシャットダウン保護(TSD)
- 動作モード:
- 通常モード
- リモートウェイクアップ要求をサポートする低電力のスタンバイモード
- 超低電力シャットダウンモード (TCANC3404-Q1)
- 電源オフ時に最適化された挙動:
- バスおよび論理ピンは高インピーダンス(動作中のバスまたはアプリケーションに負荷がかからない)
- ホットプラグ対応:バスおよびRXD出力のパワーアップまたはパワーダウン時のグリッチフリー動作
- 8ピンSOIC、小型フットプリントSOT-23および自動光学検査(AOI)用ウェッタブル・フランクス付きリードレスVSON-8パッケージ
アプリケーション
- 自動車と輸送
- ボディ制御モジュール
- 自動車用ゲートウェイ
- ADAS
- インフォテインメント
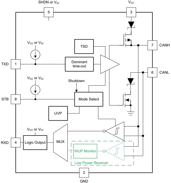
機能ブロック図
スキーム図
標準アプリケーションの回路図
その他のリソース
公開: 2024-07-23
| 更新済み: 2025-05-15
