これらのトランシーバは、最大5Mbpsの従来のCAN FDおよびCANネットワークで使用するための電磁両立性(EMC) 動作が認証されています。これらのデバイスでは、より単純なネットワークで最大8Mbpsの動作が可能です。TCAN3413には、VIO ピンを介した内部論理レベル変換が含まれています。このデバイスにより、トランシーバ I/Oを1.8V、2.5V、3.3Vの論理レベルに直接インターフェイスできます。トランシーバは、低電力スタンバイ・モードと、ISO 11898-2:2016で定義されたウェイクアップ・パターン(WUP)に準拠したウェイクオーバーCANをサポートします。
トランシーバには、熱シャットダウン(TSD)、TXDドミナント・タイムアウト(DTO)、電源不足電圧検出、±58Vバス障害保護が含まれます。このデバイスは、浮動ピンまたは電源不足電圧シナリオでのフェイルセーフ動作を定義しています。Texas Instruments TCAN341xは、業界標準のSOIC-8、VSON-8、省スペースの小型フットプリントSOT-23パッケージで提供されます。
特徴
- 3.3V単一電源動作により、5Vレギュレータが不要になり、BOM コストを節約し、プリント基板スペースを削減
- 同種および異種のネットワークで優れたEMC動作
- ISO 11898-2:2016物理層標準の要件との互換性
- 2Mbps、5Mbps、8Mbpsで従来のCAN と最適化された CAN FD 性能をサポートし、短くて対称の伝播遅延によりタイミング・マージンを強化
- TCAN3413の I/O電圧範囲:1.7V~3.6V
- レシーバのコモン・モード入力電圧:±30V
- 保護機能
- バス障害保護:±58V
- バスピンで IEC ESD保護:±10kV
- 低電圧保護
- TXDドミナントタイムアウト(DTO)
- サーマルシャットダウン保護(TSD)
- 動作モード
- 通常モード
- リモートのウェイクアップ要求をサポートする低電力スタンバイ・モード
- 超低電力シャットダウンモード(TCAN3414のみ)
- 電源オフ時の最適化された動作
- バスおよび論理ピンは高インピーダンス(動作バスまたはアプリケーションに負荷なし)
- ホットプラグ対応:バスおよびRXD出力での電源投入または切断時のグリッチフリー動作
- 8ピンSOIC、小型フットプリントSOT-23、自動光学検査(AOI)機能を向上させたリードレスVSON-8パッケージ
アプリケーション
- ファクトリーオートメーション
- グリッドインフラ
- 産業輸送
- モータドライブ
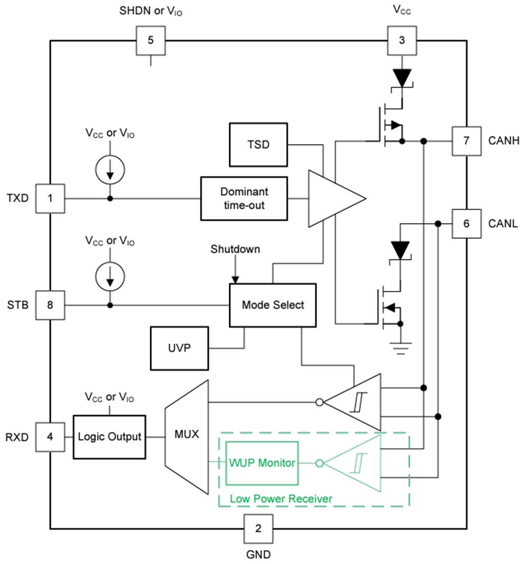
機能ブロック図
公開: 2024-03-01
| 更新済み: 2024-09-13

