Texas Instruments THP210完全差動アンプ
Texas Instruments THP210完全差動アンプは、超低オフセット、低ノイズ、高電圧、高精度の完全差動アンプであり、完全差動信号チェーンを容易にフィルタリングし、ドライブします。THP210は、シングルエンドのソースを高分解能のアナログ/デジタル・コンバータ(ADC)に必要な差動出力に変換します。優れたオフセット、低ノイズ、THDのために設計された双極性スーパーベータ入力は、低い静止電流と入力バイアス電流で非常に低ノイズ指数をもたらします。Texas Instruments THP210は、優れた信号対雑音比(SNR)とともに、低電力オフセットと低消費電力が要求される信号調整回路用に設計されています。THP210は、高電圧供給機能が特徴で、最高±18Vまでの供給電圧が可能になります。この機能により、高電圧差動信号チェーンは、差動信号の各極性に対して別々のアンプを追加することなく、改善されたヘッドルームとダイナミックレンジの利点を得ることができます。非常に低い電圧/電流ノイズにより、THP210は、信号忠実度への影響を最小化しながら、高ゲイン構成で使用することができます。THP210は、-40℃~+125°Cの広い温度範囲での動作が可能であり、8 ピンVSSOPパッケージです。
特徴
- ±40µV(最高)入力オフセット電圧
- 0.35µV/°C(最高)入力オフセット電圧ドリフト
- ±18Vで950µAの小供給電流
- 2nA(最大)低入力バイアス電流
- 15pA/°C(最大)低入力バイアス電流ドリフト
- 9.2MHzゲイン帯域幅積
- 15V/µs差動出力スルーレート
- 1kHzで3.7nV/√Hzの低入力電圧ノイズ
- 10kHzで–120dBの低THD + N
- 広い入力・出力コモンモード範囲
- 3V~36Vワイド単供給動作範囲
- <20µA低電源電流パワーダウン機能
- 過負荷電力制限
- 電流制限
- 8ピンVSSOPパッケージ
- –40°C~+125°C温度範囲
アプリケーション
- データアクイジション(DAQ)
- アナログ入力モード
- サブステーションオートメーション
- 半導体テスト
- ラボとフィールド計測
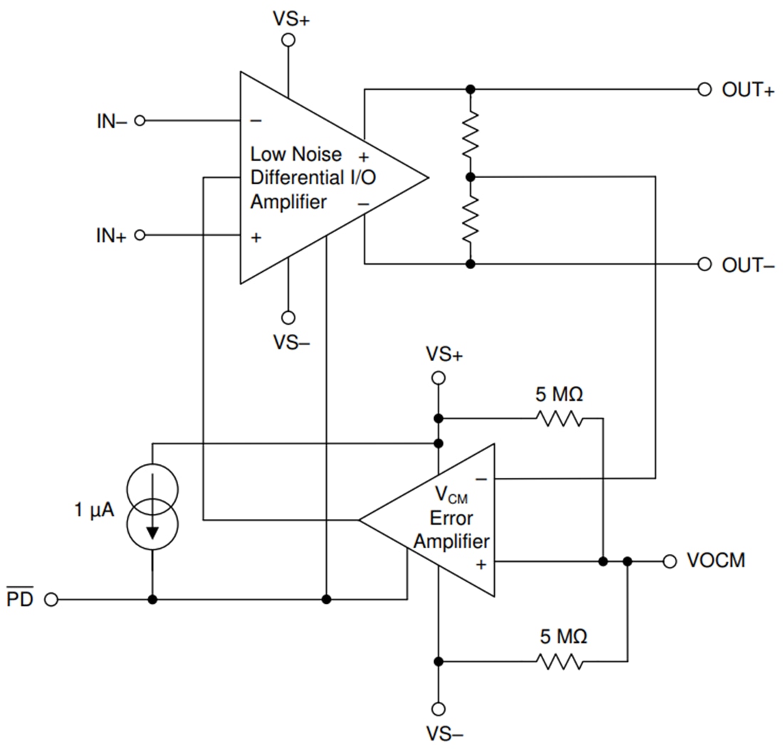
機能ブロック図
公開: 2020-08-11
| 更新済み: 2024-08-02
