Texas Instruments THS3217差動シングルエンドDACアンプ
Texas Instruments THS3217差動シングルエンドDACアンプには、相補電流出力のデジタルアナログコンバータ(DAC)とのインターフェース接続に必須の重要なシグナルチェーンコンポーネントが組み合わされています。この2段アンプシステムによって実現されているこの柔軟性によって、幅広いシステムで必要とされる低歪み、DC結合、差動シングルエンド信号処理が実現しています。この入力段はDAC抵抗終端をバッファし、信号を差動から2V/Vの固定ゲインを備えたシングルエンドに変換します。この差動シングルエンド出力は、外付けで直接使用できます。この出力は、RLCフィルタまたはアッテネータから内部出電力段(OPS)の入力に接続することもできます。広帯域、電流フィードバック、出力段によって、柔軟性に富んだゲイン設定向けの外部的なピンすべてが提供されています。特徴
- 入力段:内部2V/Vのゲイン
- バッファー差動入力
- シングルエンド低出力インピーダンス
- フルパワー帯域幅: 500MHz (2VPP )
- 出力段:外部から設定可能なゲイン
- フルパワー帯域幅: 500MHz (5VPP )
- スルーレート: 5000V/µs
- SPDT入力スイッチ/マルチプレクサ
- 完全な信号パス:入力段+出力段
- HD2(20MHz、5VPP ~100Ω負荷):–60dBc
- HD3(20MHz、5VPP ~100Ω負荷):–75dBc
- 10VPP 分割±6.5V供給を使用して出力を100Ω負荷
- 12VPP 15Vの単電源を使用した大容量負荷への出力
- 低インピーダンス出力を備えた内部DCリファレンスバッファ
- 電源範囲
- スプリット電源: ±4V~±7.9V
- シングル供給: 8V to 15.8V
アプリケーション
- デジタル・アナログ・コンバータ(DAC)出力アンプ
- 広帯域不定波形ジェネレータ(AWG)出力ドライバ
- プレドライバから> 20VPP出力アンプ(THS3091)
- 圧電素子用単電源、高容量性負荷ドライバ
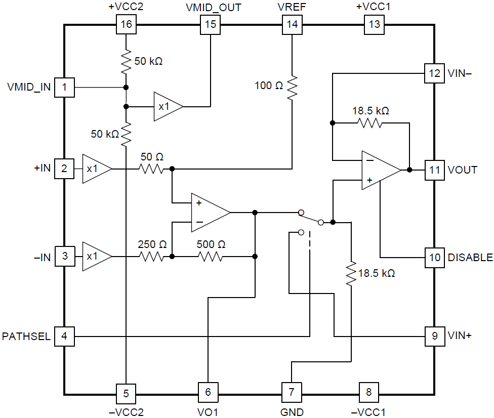
機能ブロック図
公開: 2016-05-05
| 更新済み: 2022-03-11
