Texas Instruments THS4561完全差動アンプ (FDA)
Texas Instruments THS4561完全差動アンプ(FDA)には、シングルエンドソースから高精度アナログデジタルコンバータ(ADC)によって必要になる差動出力へのシンプルインターフェイスが備わっています。THS4561は、わずか775µAの静止電流を消費しながら、非常に低い8Hz、1/f電圧ノイズコーナー、130dBの低い全高調波歪み(THD) 向けに設計されています。THS4561は、アンプとADCの組み合わせを通じて最適な信号対雑音比 (SNR) とスプリアスフリー・ダイナミックレンジ (SFDR) によって高性能が要求される、電力に敏感なデータ収集 (DAQ) システムに最適です。Texas Instruments THS4561は、DC結合、接地中心のソース信号を単ー電源の差動入力ADCにインターフェイス接続する時に必要な負のレール入力を備えています。低いDCエラーとドリフト条件により、新しい高速かつ高分解能の連続近似レジスタ (SAR) とデルタシグマ (ΔΣ) ADC入力要件をサポートします。2.85V〜12.6V電源範囲は、電源へのヘッドルームが低い柔軟性に富んだ出力コモンモード設定になっており、幅広いADC入力およびデジタル・アナログ・コンバータ(DAC)出力要件をサポートします。
特徴
- 60MHz (G = 1V/V) 帯域幅
- 230V/µsスルーレート
- 68MHzゲイン帯域幅製品
- 電圧ノイズ
- 8Hz 1/f電圧ノイズコーナー
- 4nV/√Hz広帯域ノイズ(≥ 500Hz)
- 250µV(最高)入力オフセット
- ±4µV/°C(最高)ドリフト
- 2.85V~12.6V供給動作範囲
- 775µA供給電圧
- ネガティブ・レール入力(NRI)
- レールツーレール出力(RRO)
- 超低高調波歪み
- HD2: -117dBc @ 2VPP 、100kHz
- HD3: -124dBc @ 2VPP 、100kHz
- 90ns 0.01%セトリング(2Vステップ)
アプリケーション
- 16ビッド~20ビット、差動、SAR、およびΔΣドライバ
- 差動アクティブフィルタ
- 高出力スイングPCMオーディオDAC出力
- 医療用超音波
- バッテリテスタ
- 電源アナライザ
- THS4551の低消費電力の代替品
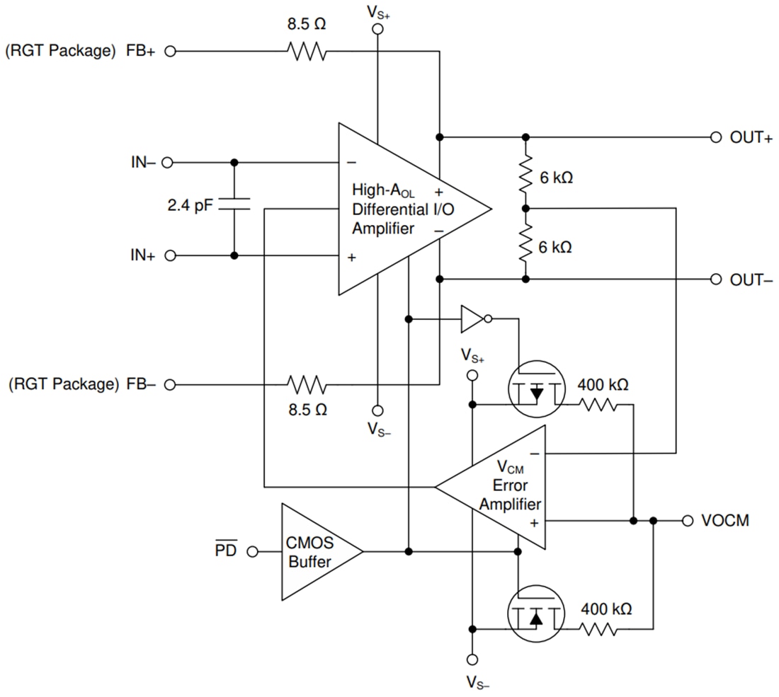
機能ブロック図
公開: 2020-02-05
| 更新済み: 2024-05-15
