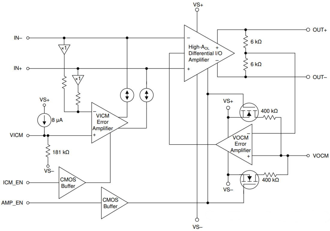
VICMループは、アンプの入力と出力スイングのコンプライアンス範囲からフォトダイオード(PD)全体の逆バイアス(PD)を分離するため、これによって設計者はPD逆バイアスを最大限に高めてPD容量を最小限に抑えることができます。VICMループは無効にできます。これによってTexas Instruments THS4567は、スタンダードのFDAとしての動作が可能になります。VOCMループは、差動出力コモンモード電圧をセットします。また、通常はその後のADC段コモンモード・リファレンス電圧にセットされます。
特徴
- 220MHz利得帯域幅積(GBWP)
- 500V/µsスルーレート
- 42MHz (G = 10V/V) 帯域幅
- 2nV/√Hz電圧ノイズ
- 2mA供給電流(IQ)
- 28µA(シャットダウン)IQ
- レールツーレール出力(RRO)
- 高インピーダンスCMOS入力
- 独立した入力および出力コモンモード制御
- スタンダードの完全差動アンプ(FDA)として使用するために入力コモンモードループを無効にする
- 3.3V~5.5V単電源範囲
- ±1.65V~±2.75Vスプリット電源範囲
- 動作温度範囲:-40°C~+125°C
アプリケーション
- 絶対光学式エンコーダ
- AC駆動位置フィードバック
- リニアモーター位置センサー
- 臨床パルスオキシメーター
- 光干渉断層計
機能ブロック図
公開: 2021-03-12
| 更新済み: 2022-03-11

