THS6232の独自のアーキテクチャには、非常に高い直線性を達成しながら最小限の自己消費電流しか使用されていません。このアンプは可変電流ピン(IADJ)を備えており、公称消費電流とともに複数のバイアスモードを設定することで、アンプの最大性能を必要としないときに高度な節電が可能となります。シャットダウンバイアスモードを使うと、時区分多重化(TDM)システムの受信モードにおいて、高い出力インピーダンスを維持しながら、消費電力をさらに低減できます。中間電源コモンモードバッファを内蔵することで外付け部品が不要となり、システムのコストと基板面積を削減できます。
12V電源での出力スイングが21VPP(100Ω負荷)と広く、550mAを超える電流ドライブと相まって、歪みを最小限に抑えて広いダイナミックレンジを実現します。Texas Instruments THS6232は、露出サーマルパッド付きの24ピンVQFNパッケージで供給され、-40℃~+125°Cで動作が規定されています。
特徴
- 電源電圧範囲(VS):7V~40V
- 小信号帯域幅:75MHz(VO =2VPP 、G = 5)
- 調整可能な電力モード
- 完全バイアスモード:25mA
- 中間バイアスモード:19.5mA
- 低バイアスモード:15mA
- 超低バイアスモード:10mA
- 低消費電力のシャットダウンモード
- IADJピンによる可変バイアス
- SGCC HPLC帯域外サプレッション:>30dBc
- Band0:49dBc
- Band1:61dBc
- Band2:64dBc
- Band3:65dBc
アプリケーション
- SGCC HPLCラインドライバ
- ナローバンドPLC:G3、PRIME、IEEE P1901.2
- スマートメーター
- 超音波流量計
- ソーラー急速シャットダウン
- スマート照明
- データ集線装置
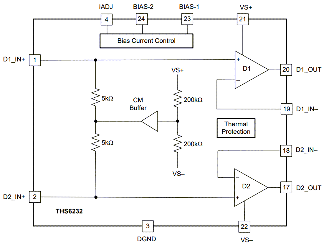
機能ブロック図
公開: 2024-08-27
| 更新済み: 2024-09-04

