Texas Instruments TIC10024-Q1マルチスイッチ検出インターフェイス
Texas Instruments TIC10024-Q1マルチスイッチ検出インターフェイス(MSDI)は、12V車載システムにおいて外付けスイッチを検出するように設計されています。TIC10024-Q1は、閾値を調整できるコンパレータが特徴で、MCUのデジタルスイッチを個別に監視します。このデバイスは、24個のダイレクトスイッチ入力を監視し、10個の入力はグラウンドまたはバッテリに接続されたスイッチを監視するように設定できます。 6個の固有のウェット電流設定を各入力に対してプログラミングし、さまざまなアプリケーション・シナリオをサポートできます。TIC10024-Q1は、すべてのスイッチ入力でのウェイクアップ動作をサポートしており、MCUを連続的に有効にしておく必要がなくなってシステムの消費電力を低減できます。また、システムの堅牢性を向上させるための統合障害検出およびESD保護が備わっています。TIC10024-Q1は、連続モードとポーリングモードの2モードの動作をサポートしています。連続モードでは、ウェット電流が継続的に供給されます。ポーリングモードでは、プログラマブルタイマに基づいた入力状態をサンプリングするためにウェット電流が定期的にオンになり、システムの消費電力が大幅に削減されます。特徴
- 車載アプリケーション向けに品質評価済み
- AEC-Q100で品質評価済み、結果は以下のとおりです。
- デバイス温度グレード1: –40°C~125°Cの動作周囲温度
- デバイスHBM ESD分類レベルH2
- デバイスCDM ESD分類レベルC4B
- 12V車載システムをサポートするように設計されており、過電圧および不足電圧警告機能搭載
- 接地またはバッテリのいずれかに接続されたモニタスイッチに対して設定可能な10個の入力によって、24個までの直接スイッチ入力を監視
- 最大40V(負荷ダンプ状態)および-24V(逆極性状態)までの耐性があるスイッチ入力
- 6つの設定可能なウエット電流セッティング
- (0mA、1mA、2mA、5mA、10mA、15mA)
- デジタルスイッチ用の統合コンパレータで、4つのプログラマブル閾値監視機能搭載
- ポーリングモードでの超低動作電流
- 68µA標準(tPLLP = 64ms、tradiometrically = 128µs、全24入力アクティブ、コンパレータモード、すべてのスイッチオープン)
- 3.3V/5Vシリアル・ペリフェラル・インターフェイス(SPI)プロトコルを使用してMCUに直接インターフェイス接続
- すべての入力でのウェイクアップ動作をサポート割り込み生成
- ISO-10605に準じた入力ピンでの±8kV接触放電ESD保護、適切な外付け部品を使用
- 38ピンTSSOPパッケージ
アプリケーション
- 車体制御モジュールとゲートウェイ
- 自動車用照明
- 加熱/冷却
- 電源シート
- ミラー
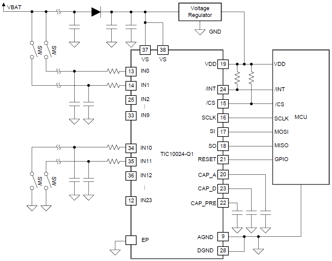
機能ブロック図
公開: 2018-05-08
| 更新済み: 2025-03-05
