Texas Instruments TIOL111 IO-Linkデバイス・トランシーバ
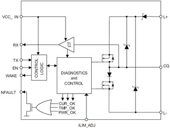
Texas Instruments TIOL111 IO-Linkデバイス・トランシーバには、IO-Linkインターフェイスが実装されており、工業用双方向ポイント・ツー・ポイント通信を目的としています。このデバイスを3線式インターフェイスからIO-Linkマスタに接続すると、マスタは、TIOL111が通信のための完全物理層として機能している間、通信を開始してリモート・ノードとデータ交換できます。1.2kV(500Ω)のIEC 61000-4-5サージに耐えられ、逆極性保護が内蔵されています。シンプルなピンプログラマブル・インターフェイスがあるため、コントローラ回路とのインターフェイス接続が簡単です。出力電流制限は、外付けの抵抗を使用して構成できます。低電圧電圧、過電流、過温度状態のための障害レポートと内部保護機能が備わっています。特徴
- 供給電圧: 7V~36V
- PNP、NPNまたはIO-Link構成対応出力
- IEC 61131-9 COM1、COM2、COM3データレート対応
- 250mAで1.75Vの低残留電圧
- 構成可能な電流制限: 50mA~350mA
- ±65V過渡< 100µsに対する耐性
- L+、CQ、L-での最大55Vの逆極性保護
- L+およびCQでの統合EMC保護
- ±16kV IEC 61000-4-2 ESD接触放電
- ±4kV IEC 61000-4-4電気的高速過渡
- ±1.2kV/500Ω IEC 61000-4-5サージ
- 最高1.5Hまでの誘導負荷の高速消磁
- 大容量性負荷駆動能力
- CQ漏洩電流< 2µA
- < 1.5mA自己消費供給電流+
- 最大20mA電流用の統合LDOオプション
- TIOL111: LDOなし
- TIOL111-3: 3.3V LDO
- TIOL111-5: 5V LDO
- 過熱警告と熱保護
- リモート・ウェイクアップ・インジケータ
- 異常インジケータ
- 拡張周囲温度: –40°C~+125°C
- 2.5mm x 3mm 10ピンVSONパッケージ
アプリケーション
- IO-Linkセンサとアクチュエータ
- ファクトリオートメーション
- プロセスオートメーション
Additional Resources
公開: 2017-09-13
| 更新済み: 2023-10-27
