アップグレードされたTexas Instruments TL103WBは、より低い供給電流(275μA/AMP)、より広い供給範囲(最大36V)、より厳しい電圧安定化が特徴です。この厳しい安定化は、両方のオペレーショナルアンプ(標準0.3mV)を対象とした低オフセット電圧によって達成できます。また、電圧リファレンス(25℃で0.44%、動作温度範囲で1.04%)の厳しい公差も実現しています。TL103WBは、-40°C~125°Cのより広い温度範囲があります。
特徴
- 改善されたTL103WBは、TL103WおよびTL103WAへのピン互換アップグレード
- Bバージョン・アンプの仕様を改善
- 電源範囲 3V~36V
- 低い最大入力オフセット電圧:±2mV (25°C)および±2.5mV (全温度範囲)
- ゲイン帯域幅 1.2MHz
- 総電源電流: 550µA
- EMI除去:RFおよびEMIフィルタを内蔵
- -40°C~125°C温度範囲
- Bバージョンの基準電圧の仕様を改善
- 2.5Vの固定基準電圧
- 厳しい公差:最大0.44%(25°C)および1.04%(全温度範囲)
- 広いシンク電流範囲:100mAで0.2mA (代表値)
アプリケーション
- バッテリ充電器
- スイッチモード電源
- リニア電圧制御
- データアクイジションシステム
- 高精度定電流シンク
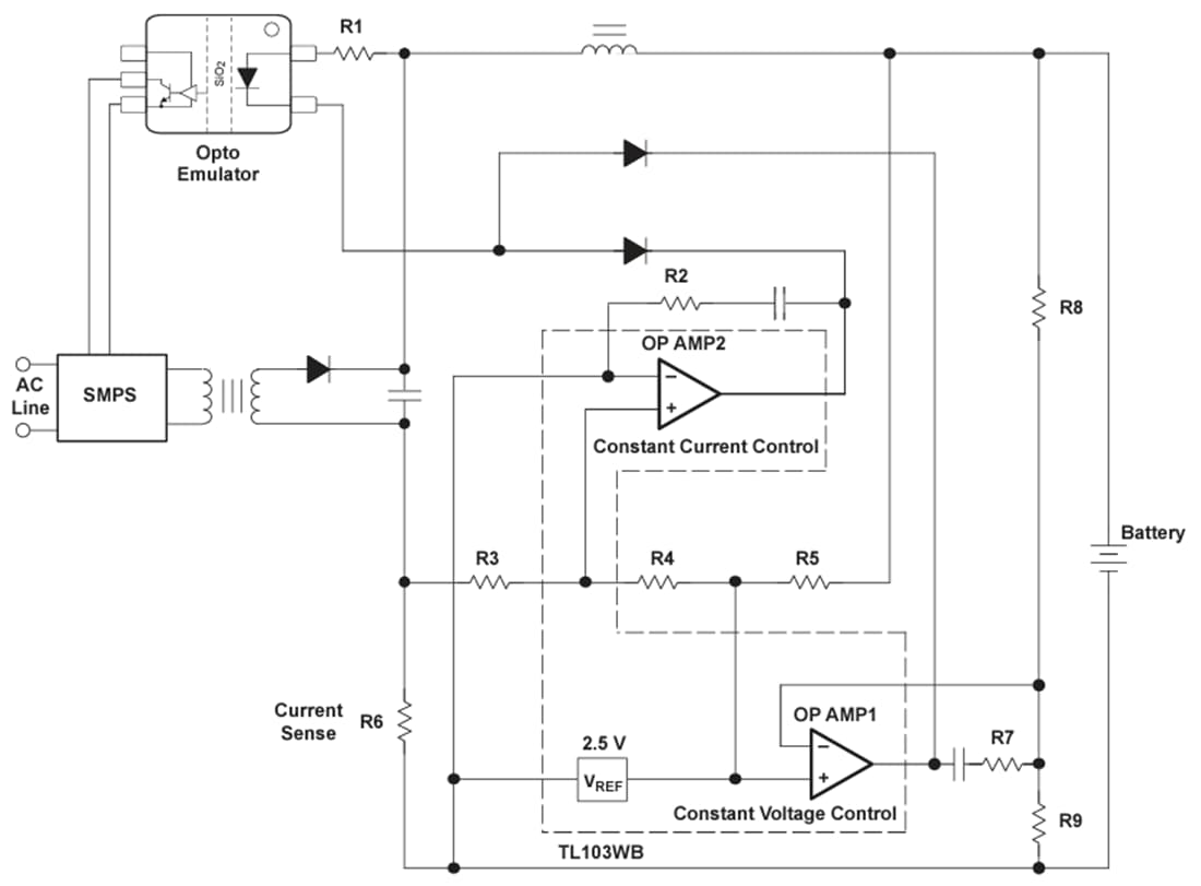
標準アプリケーション回路
公開: 2024-03-19
| 更新済み: 2024-05-09

