Texas Instruments TL7700電圧スーパーバイザ
Texas Instruments TL7700電圧スーパーバイザは、マイクロコンピュータとマイクロプロセッサ・システムにおいて、リセット・コントローラとしての使用を目的に設計されている、バイポーラ集積回路です。SENSE電圧は、外付けレジスタ2台を使用して0.5Vを超過する任意の値に設定できます。回路機能は非常に安定しており、1.8V~40Vの範囲での供給電圧が備わっています。最小供給電流によって、AC線動作、ポータブル・バッテリ動作、自動車アプリケーションでの使用が可能になります。TL7700は、-40°C~85°Cの動作を目的に設計されています。特徴
- 2つの外部レジスタを使用して調整できる検出電圧
- 1.0%センス電圧許容差(25°C)
- 調整式ヒステリシスのセンス電圧
- 広い動作供給電圧範囲: 1.8V~40V
- 広い動作温度範囲: –40°C~85°C
- 低電力消費: ICC = 0.6mA Typical、VCC = 40V
アプリケーション
- デジタル信号プロセッサ(DSP)
- マイコン (MCU)
- FPGA、ASIC
- ノートブック、デスクトップコンピュータ
- セットトップボックス
- 産業用制御システム
Datasheets
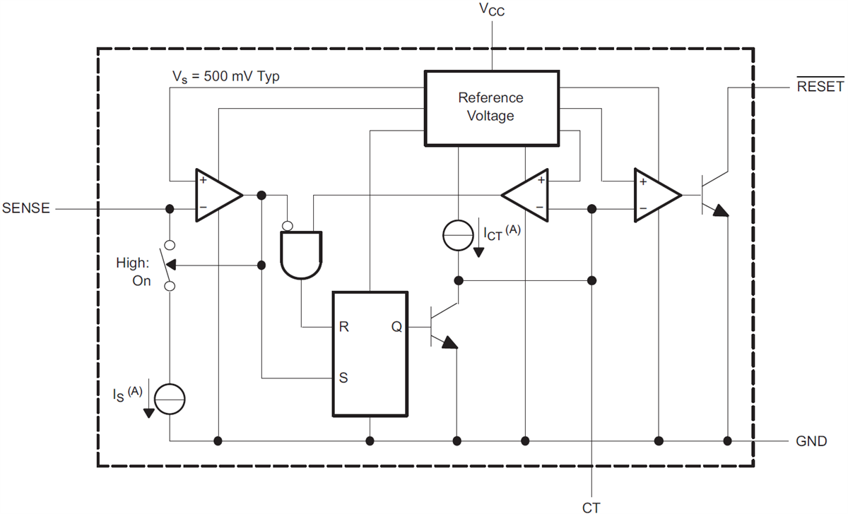
機能ブロック図
公開: 2018-10-30
| 更新済み: 2025-08-01
