Texas Instruments TLC69628-Q1 48チャンネルLEDドライバ
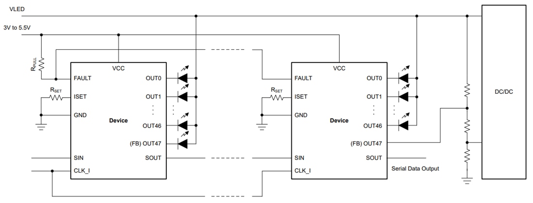
Texas Instruments TLC69628-Q1 48チャンネルLEDドライバは、最大16ビットの個々のピクセルレベルでのLED PWM制御を行うことが可能です。また、ピーク電流を制御するために、各チャンネルに追加の7ビットドット補正(DC)も実装されています。各デバイスは、シリアルペリフェラルインターフェイス(SPI)を介してデータストリームを共有し、最大511台のデバイスをサポートします。このインターフェイスは、同じグループのLEDドライバとソフトウェア互換性があり、LED電流とLEDの合計数に基づいてさまざまなアプリケーションシナリオに適用できます。システム全体の電力効率を最適化するために、Texas Instruments TLC69628-Q1は、各チャンネルとデバイスのヘッドルーム電圧を最適化する適応型ヘッドルーム電圧制御(AHVC)方式を採用しています。DC/DCからのLED電源電圧を最適化するために、デイジーチェーンの最後のデバイスからのOUT47ピンのみをFBピンとしてプログラムする必要があります。
特徴
- 車載アプリケーション向けにAEC-Q100認定済み
- Grade 1: –40°C~125°C周囲動作温度
- デバイスHBM分類レベルH1C
- デバイスCDM 分類レベル C4B
- 機能安全準拠向け
- 機能安全アプリケーション用に開発済
- 最高でASIL Bに至るまで、ISO 26262システム設計を支援する文書を利用可能
- 48個の電流シンクを内蔵
- プログラマブル16ビットPWM/ハイブリッド調光
- プログラマブル7ビットアナログドット補正(DC)
- 最大出力電流/電圧:60mA/16V
- 33MHz 発振器を内蔵
- 500Hzでの16ビットPWM出力
- 20KHzを上回るリフレッシュレートと拡張スペクトラム(ES)PWM
- 高速通信
- シリアルペリフェラルインターフェイス(SPI)
- 最大17Mbpsのデータレート
- 電力効率の最適化
- 適応型ヘッドルーム電圧制御(AHVC)
- デバイスのパワーセーブモード(PSM)
- EMI緩和
- インターフェイス:プログラマブルバッファ駆動能力
- 電流シンク:位相シフト/スペクトラム拡散
- 保護と診断:
- LED:オープン/ショート検出/状態のチェック
- 電流シンク:隣接ピンのショート/状態のチェック
- インターフェイス:CRC/コマンドエラー/タイムアウトエラー
- デバイス:低電圧/ISET範囲外/サーマルシャットダウン/メモリCRC/OTP CRC/OSCウォッチドッグ
アプリケーション
- 車載用中央情報ディスプレイ
- 自動車用クラスターディスプレイ
- 車載用ヘッドアップディスプレイ
簡略図
公開: 2025-05-13
| 更新済み: 2025-09-19
