Texas Instruments TLIN1027-Q1/TLIN2027-Q1 LINトランシーバ
Texas Instruments TLIN1027-Q1/TLIN2027-Q1 LINトランシーバは、ローカル相互接続ネットワーク(LIN)物理層トランシーバで、ウェイクアップと保護機能が集積されています。また、LIN 2.0、LIN 2.1、LIN 2.2、LIN 2.2A、ISO/DIS 17987–4.2規格との互換性もあります。LINは、単線式双方向バスで、一般的に20kbpsまでのデータレートを使用する車載ネットワークに使用されます。TLIN1027-Q1は、12Vアプリケーションをサポートするように設計されています。他方、TLIN2027-Q1は、24Vアプリケーションをサポートしています。どちらも、動作電圧がさらに広くなっており、バス障害保護も追加されています。LINレシーバは、さらに高速のインライン・プログラミング用に最大100kbpsのデータレートに対応しています。Texas Instruments TLIN1027-Q1/TLIN2027-Q1は、TXD入力でのデータストリームを、電磁放射(EME)を低減する電流制限型波形整形ドライバを使用してLINバス信号に変換します。レシーバは、オープン・ドレインRXDピンを介してマイクロプロセッサに送信されるロジック・レベルの信号に、データ・ストリームを変換します。超低消費電流は、スリープモードを使用して有効にできます。これによって、LINバスまたはENピン経由でのウェイクアップが可能になります。
特徴
- 車載アプリケーション向けAEC-Q100認定
- –40°C~125°C TA温度グレード1
- ±8kVデバイスHBM認証レベル
- ±1.5kVデバイスCDM認証レベル
- LIN 2.0、LIN 2.1、LIN 2.2、LIN 2.2 AおよびISO/DIS 17987–4.2との互換性あり(スイッチング特性を参照)
- LINのSAEJ2602推奨プラクティスと互換性あり
- ISO 9141 (K-Line) をサポート
- 12V (TLIN1027-Q1) および24V (TLIN2027-Q1) アプリケーションをサポート
- LIN送信データレート最大20kbps
- 広い動作範囲
- 供給電圧: 4V~36V
- ±45V LINバス障害保護
- スリープモード: 超低電流消費によって、ウェイクアップイベントが実現:
- LINバス
- ENを通じたローカルウェイクアップ
- ドミナント状態タイムアウトなし
- パワーアップおよびダウン誤作動なし
- 保護機能
- VSUPでの低電圧保護
- サーマルシャットダウン保護
- システムレベルでの無電源ノードまたはグランド切断フェイルセーフ
- 自動光学検査(AOI)機能の向上を目的としたSOIC (8) およびリードレス VSON (8) パッケージでご用意あり
アプリケーション
- ボディ電子部材と照明装置
- インフォテインメントとクラスタ
- ハイブリッド電気自動車とパワートレインシステム
- パッシブセーフティ
- 電化製品
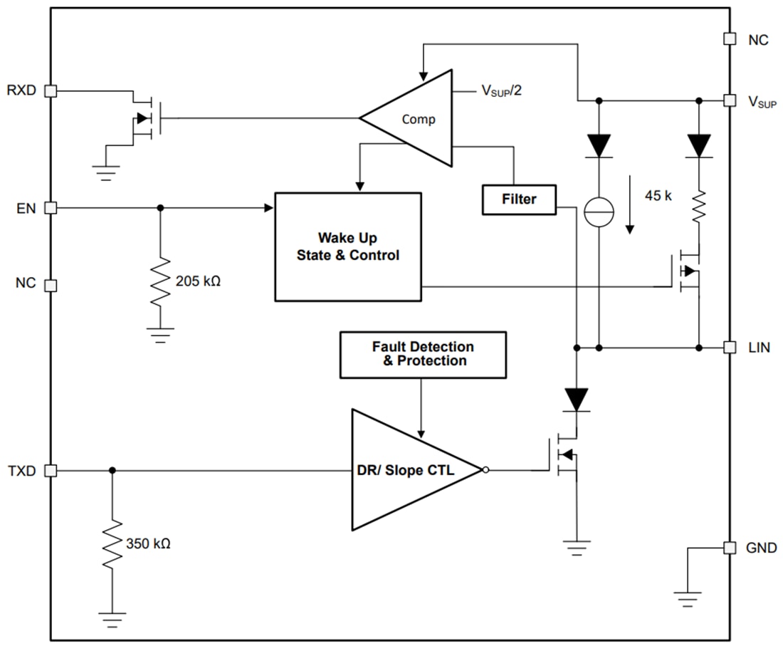
機能ブロック図
公開: 2021-01-07
| 更新済み: 2022-03-11
