Texas Instruments TLIN1029-Q1ローカル相互接続ネットワークトランシーバ
Texas Instruments TLIN1029-Q1ローカル相互接続ネットワーク(LIN)トランシーバは、統合ウェイクアップ機能と保護機能が搭載されている物理層トランシーバです。このデバイスは、LIN 2.0、LIN 2.1、LIN 2.2、LIN 2.2A、ISO/DIS 17987-4.2規格に準拠しています。LINは、単線式双方向バスで、一般的に20kbpsまでのデータレートを使用する低速車載ネットワークに使用されます。TLIN1029-Q1は、12Vアプリケーションに対応するように設計されており、より広い動作電圧と付加的なバスフォルト保護機能が備わっています。LINレシーバは、インライン・プログラミング用に最大100kbpsのデータレートに対応しています。TLIN1029-Q1は、TXD入力でのLINプロトコル・データストリームを、電磁放射(EME)を低減する電流制限型波形整形ドライバを使用してLINバス信号に変換します。レシーバは、オープン・ドレインRXDピンを介してマイクロプロセッサに送信されるロジック・レベルの信号に、データ・ストリームを変換します。超低消費電流は、スリープモードを使用して有効にできます。これによって、LINバスまたはピン経由でのウェイクアップが可能になります。統合レジスタ、ESD保護、故障保護によって設計者は、自分のアプリケーションでボードスペースを節約できます。The LIN receiver supports data rates up to 100kbps for in-line programming. The Texas Instruments TLIN1029-Q1/TLIN1029A-Q1 converts the LIN protocol data stream on the TXD input into a LIN bus signal using a current-limited wave-shaping driver, which reduces electromagnetic emissions (EME). The receiver converts the data stream to logic-level signals sent to the microprocessor through the open-drain RXD pin. Ultra-low current consumption is possible using the sleep mode, which allows wake-up via LIN bus or pin. The integrated resistor, ESD, and fault protection allow designers to save board space in their applications.
特徴
- 車載アプリケーション向けAEC-Q100認定
- デバイス周囲温度: –40°C~125°C
- デバイスHBM分類レベル: ±8kV
- デバイスCDM分類レベル: ±1.5kV
- LIN 2.0、LIN 2.1、LIN 2.2、LIN 2.2A、ISO/DIS 17987–4.2に準拠
- SAEJ2602 Recommended Practice for LINに準拠
- 12Vアプリケーションに対応
- LIN送信データレート最大20Kbps
- 広い動作範囲
- 供給電圧: 4V~36V
- ±45V LINバス障害保護
- スリープモード: 超低電流消費によって、ウェイクアップイベントが実現
- LINバス
- ENを通じたローカルウェイクアップ
- パワーアップおよびダウン誤作動なし
- 保護機能
- VSUPでの低電圧保護
- TXDドミナントタイムアウト保護(DTO)
- サーマルシャットダウン保護
- システムレベルでの無電源ノードまたはグランド切断フェイルセーフ
- SOIC (8)パッケージおよびリードレスVSON (8)パッケージでご用意があり、向上した自動光学検査(AOI)機能搭載
アプリケーション
- ボディ電子部材と照明装置
- インフォテインメントとクラスタ
- ハイブリッド電気自動車とパワートレインシステム
- パッシブセーフティ
- 電化製品
Datasheets
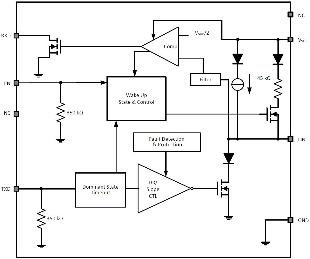
機能ブロック図
公開: 2018-06-20
| 更新済み: 2025-03-05
