Texas Instruments TLIN1039-Q1ーカル相互接続ネットワークトランシーバ
Texas Instruments TLIN1039-Q1ローカル相互接続ネットワーク(LIN)トランシーバは、統合ウェイクアップ機能と保護機能が搭載されている物理層トランシーバです。これらはLIN 2.0、LIN 2.1、LIN 2.2、LIN 2.2A、ISO/DIS 17987–4規格に準拠しています。LINは、単線式双方向バスで、車載ネットワークに使用されます。TLIN1039-Q1は、12Vアプリケーションに対応するように設計されており、より広い動作電圧と付加的なバスフォルト保護機能が備わっています。Texas Instruments TLIN1039-Q1トランスミッタは、最大20kbpsのデータレートに対応しています。TLIN1039-Q1レシーバは、さらに高速のインライン・プログラミング用に最大100kbpsのデータレートに対応しています。TLIN1039-Q1は、TXD入力でのデータストリームを、電磁放射(EME)を低減する電流制限型波形整形ドライバを使用してLINバス信号に変換します。レシーバは、オープン・ドレインRXDピンを介してマイクロプロセッサに送信されるロジック・レベルの信号に、データ・ストリームを変換します。超低消費電流は、スリープモードを使用して有効にできます。これによって、LINバスまたはENピン経由でのウェイクアップが可能になります。
特徴
- 車載アプリケーション向けAEC-Q100(Grade 1)認定
- LIN 2.0、LIN 2.1、LIN 2.2、LIN 2.2A、ISO/DIS 17987–4電気物理層(EPL)仕様に準拠
- 車両案プリケーションを対象としたSAE J2602-1 LINネットワークに準拠
- 機能安全対応
- 機能安全システム設計で支援する文書を利用可能
- 12Vアプリケーションに対応
- 4.5V~36Vの広い動作電源電圧範囲
- LIN送信データレート:最大20kbps
- LIN受信データレート:最速100kbps
- スリープモード: 超低電流消費によって、ウェイクアップイベントが実現:
- LINバス
- ENを通じたローカルウェイクアップ
- 統合型45kΩLINプルアップ抵抗器
- バスおよびRXD出力での誤操作のないパワーアップ/ダウングリッチ
- 保護機能
- ±45V LINバス障害トレラント
- VSUPでの低電圧保護
- TXDドミナントタイムアウト保護(DTO)
- サーマルシャットダウン保護
- システムレベルでの無電源ノードまたはグランド切断フェイルセーフ
- 接合部温度:-40°C~+150°C
- 小型フットプリントSOT-23パッケージでご用意あり
アプリケーション
- ボディ電子部材と照明装置
- インフォテインメントとクラスタ
- ハイブリッド電気自動車とパワートレインシステム
- パッシブセーフティ
- 電化製品
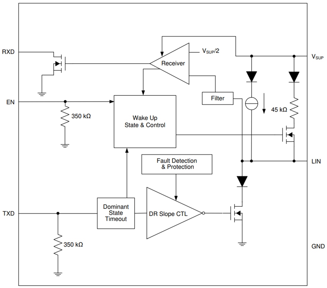
機能ブロック図
公開: 2021-09-14
| 更新済み: 2022-03-11
