Texas Instruments TLIN2022A-Q1デュアルLINトランシーバ
Texas Instruments TLIN2022A-Q1デュアル・ローカル・インターコネクト・ネットワーク(LIN)トランシーバには、ウェイクアップと保護機能が集積されており、LIN 2.0、LIN 2.1、LIN 2.2、LIN 2.2A、およびISO/DIS 17987–4規格に準拠しています。LINは、単線式双方向バスで、一般的に20kbpsまでのデータレートを使用する低速車載ネットワークに使用されます。TLIN2022A-Q1は、より広い動作電圧と追加のバス障害保護が備わっている12Vおよび24Vアプリケーションに対応します。LINレシーバは、さらに高速のインライン・プログラミング用に最大100kbpsのデータレートに対応しています。Texas Instruments TLIN2022A-Q1は、TXD入力でのLINプロトコルデータストリームを、電磁放射(EME)を低減する電流制限型波形整形ドライバを使用してLINバス信号に変換します。レシーバは、オープン・ドレインRXDピンを介してマイクロプロセッサに送信されるロジック・レベルの信号に、データ・ストリームを変換します。超低消費電流は、スリープモードを使用して有効にできます。これによって、LINバスまたはENピン経由でのウェイクアップが可能になります。
特徴
- 車載アプリケーション向けAEC-Q100(Grade 1)認定
- LIN 2.0、LIN 2.1、LIN 2.2、LIN 2.2 A、ISO/DIS 17987–4電気物理層(EPL)仕様に準拠
- 車両案プリケーションを対象としたSAE J2602-1 LINネットワークに適合
- 機能安全対応
- 機能安全システム設計に有用な文書を利用可能
- 12Vおよび24Vバッテリアプリケーションをサポート
- LIN送信データレート:最大20kbps
- LIN受信データレート:最速100kbps
- スリープモード: 超低電流消費によって、ウェイクアップイベントが実現:
- LINバス
- ENを介したローカル・ウェイクアップ
- 4V~48Vの広い動作電源電圧範囲
- LINパスおよびRXD出力での誤操作なしパワーアップおよびパワーダウン
- 保護機能
- ±60V LINバス障害トレラント
- VSUPでの低電圧保護
- TXDドミナント状態タイムアウト保護(DTO)
- サーマルシャットダウン保護
- システムレベルでの無電源ノードまたはグランド切断フェイルセーフ
- ウェッタブルフランク付きSOIC (14) およびリードレスVSON (14) でご用意あり
アプリケーション
- ボディ電子部材と照明装置
- ハイブリッド電気自動車とパワートレインシステム
- インフォテインメントとクラスタ
- 電化製品
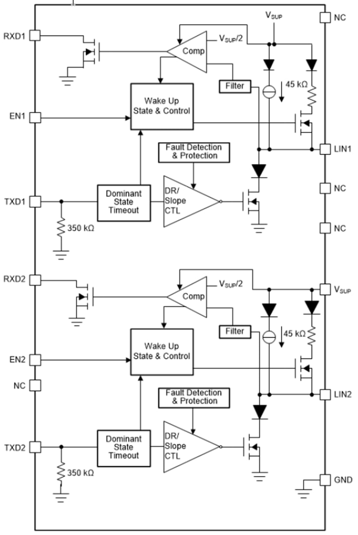
機能ブロック図
公開: 2022-11-01
| 更新済み: 2022-11-07
