Texas Instruments TLIN2029A-Q1障害保護LINトランシーバ
Texas Instruments TLIN2029A-Q1障害保護ローカル相互接続ネットワーク(LIN)トランシーバは、統合ウェイクアップ機能と保護機能が搭載されているLIN物理層トランシーバです。また、LIN 2.0、LIN 2.1、LIN 2.2、LIN 2.2A、ISO/DIS 17987–4規格に準拠しています。LINは、単線式双方向バスで、一般的に20kbpsまでのデータレートを使用する車載ネットワークに使用されます。TLIN2029A-Q1は、12Vおよび24Vアプリケーションをサポートするように設計されており、より広い動作電圧と付加的なバスフォルト保護機能が備わっています。LINレシーバは、さらに高速のインライン・プログラミング用に最大100kbpsのデータレートに対応しています。Texas Instruments TLIN2029A-Q1は、TXD入力でのデータストリームを、電磁放射(EME)を低減する電流制限型波形整形ドライバを使用してLINバス信号に変換します。レシーバは、オープン・ドレインRXDピンを介してマイクロプロセッサに送信されるロジック・レベルの信号に、データ・ストリームを変換します。超低消費電流は、スリープモードを使用して有効にできます。これによって、LINバスまたはENピン経由でのウェイクアップが可能になります。
特徴
- 車載アプリケーション向けAEC-Q100(Grade 1)認定
- LIN 2.0、LIN 2.1、LIN 2.2、LIN 2.2A、ISO/DIS 17987–4電気物理層(EPL)仕様に準拠
- 車両案プリケーションを対象としたSAE J2602-1 LINネットワークに適合
- 機能安全対応
- 機能安全システム設計に有用な文書を利用可能
- 12Vおよび24Vアプリケーションをサポート
- LIN送信データレート最大20kbps
- LIN受信データレート最速100kbps
- 4V~48Vの広い動作電源電圧範囲
- スリープモード: 超低電流消費によって、ウェイクアップイベントが実現:
- LINバス
- ENを通じたローカルウェイクアップ
- LINパスおよびRXD出力での誤操作なしパワーアップおよびパワーダウン
- 保護機能
- ±60V LINバス障害トレラント
- VSUPでの低電圧保護
- TXDドミナントタイムアウト保護(DTO)
- サーマルシャットダウン保護
- システムレベルでの無電源ノードまたはグランド切断フェイルセーフ
- ウェッタブルフランク付きSOIC (8) およびリードレスVSON (8) でご用意あり
アプリケーション
- ボディ電子部材と照明装置
- インフォテインメントとクラスタ
- ハイブリッド電気自動車とパワートレインシステム
- パッシブセーフティ
- 電化製品
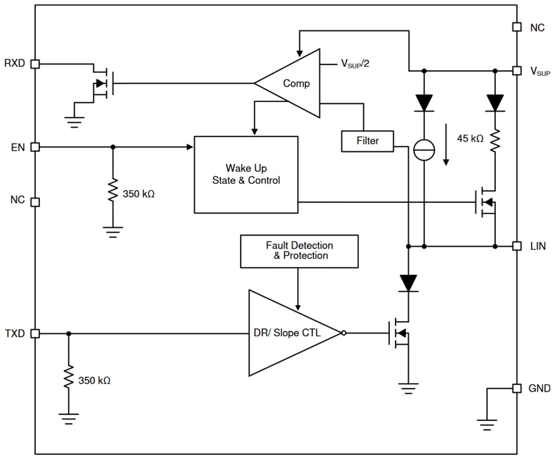
機能ブロック図
公開: 2021-04-16
| 更新済み: 2025-03-05
