Texas Instruments TLIN4029A-Q1自動車LINトランシーバ
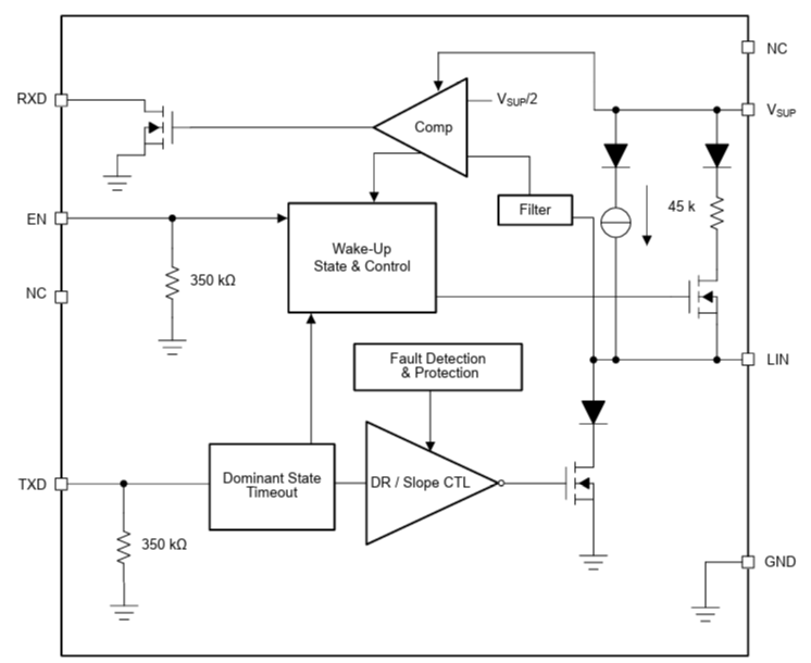
テキサス・インスツルメンツ (Texas Instruments) TLIN4029A-Q1自動車ローカル相互接続ネットワーク(LIN)トランシーバは、ドミナント状態タイムアウト機能と拡張障害保護機能付きです。これらのデバイスは、ウェークアップおよび保護機能を内蔵した 物理層トランシーバです。TLIN4029A-Q1トランシーバは、LIN 2.0、LIN 2.1、LIN 2.2、LIN 2.2A、およびISO 17987–4規格に準拠しています。これらのLINトランシーバは、より広い動作電圧範囲と±70Vの拡張バスフォルト保護機能を備えた12V LINおよび24V LINアプリケーションに対応するよう設計されています。また、TLIN4029A-Q1には、低電圧検出、温度シャットダウン保護、グランド喪失保護機能も内蔵されています。これらのTLIN4029A-Q1デバイスは、 自動車アプリケーション向けにAEC-Q100認定を受けています。TLIN4029A-Q1デバイスは、車体電子機器および照明、インフォテインメントおよびクラスタ、ハイブリッド電気自動車およびパワートレインシステム、パッシブセーフティに最適です。特徴
- 自動車アプリケーション向けAEC-Q100認定
- LIN 2.0、LIN 2.1、LIN 2.2、LIN 2.2A、ISO 17987-4電気的物理層(EPL)仕様に準拠
- 車両案プリケーションを対象としたSAE J2602-1 LINネットワークに適合
- 機能安全対応
- 機能安全システム設計に有用な文書を利用可能
- 12V LINおよび24V LINアプリケーションをサポート
- 48Vシステムをサポートするために拡張されたバス障害保護範囲
- 最高20kbpsのLIN送信データレート
- 最高100kbpsのLIN受信データレート
- 広い動作電源電圧範囲:4V~48V
- スリープモード:超低消費電流で、次のウェイクアップイベントに対応
- LINバス
- ENを介したローカル・ウェイクアップ
- LINバスとRXD出力は電源オン / オフ時にグリッチフリーで動作
- 保護機能:
- LINバスの障害耐性:±70V
- VSUPでの低電圧保護
- TXDドミナントタイムアウト保護(DTO)
- サーマルシャットダウン保護
- システムレベルでの無電源ノードまたはグランド切断フェイルセーフ
- ウェッタブルフランク付きSOIC (8) およびリードレスVSON (8) でご用意あり
アプリケーション
- ボディ電子部材と照明装置
- インフォテインメントとクラスタ
- ハイブリッド電気自動車とパワートレインシステム
- パッシブセーフティ
- 家電製品
ブロック図
公開: 2026-01-09
| 更新済み: 2026-02-18
