Texas Instruments TLINx021-Q1/TLINx021A-Q1 LINトランシーバ
Texas InstrumentsTLINx021-Q1/TLINx021A-Q1Local Interconnect Network (LIN) トランシーバは、車載ネットワーキングをサポートする低速ユニバーサル非同期レシーバトランスミッタ (UART) 通信プロトコルです。TLINx021-Q1/TLINx021A-Q1トランスミッタは20kbpsまでのデータレートをサポートし、レシーバは100kbpsまでのデータレートをサポートし、より高速な回線終端プログラミングを実現します。TLINx021-Q1/TLINx021A-Q1は、TXDピン経由でLINバスの状態を制御し、オープンドレインRXD出力ピン上でバスの状態を報告します。各デバイスには、電流制限型波形整形ドライバがあり、電磁放射(EME)を低減できます。Texas Instruments TLIN1021-Q1/TLIN1021A-Q1は12Vおよび24Vアプリケーションを、TLIN2021-Q1は24Vアプリケーションをサポートするように設計されています。各デバイスは、広い入力電圧動作範囲と低消費電力のスリープ・モードをサポートしています。TLIN-x021-Q1/TLINx021A-Q1は、ウェイクオーバーLIN、WAKEピン、ENピンを介した低電力モードからのウェイクアップをサポートしています。両デバイスはまた、出力ピンを通じてノードに存在する可能性のあるさまざまな電源を選択的に有効にすることにより、システムレベルでバッテリ消費電流を削減することができます。
特徴
- 自動車アプリケーション向けAEC-Q100認定
- LIN2.0、LIN2.1、LIN2.2、LIN2.2A、ISO17987-4電気物理層(EPL)仕様に準拠。
- 車載アプリケーション用LINネットワークSAE J2602-1規格および車載アプリケーション用LINネットワーク SAEJ2602-2規格の適合性試験に準拠。
- 12Vおよび24Vアプリケーションをサポート
- 広い入力動作電圧範囲:
- VSUP の範囲は4.5V~45V
- LINの送信データレートは最大20kbps
- LINの受信データレートは最大100kbps
- 動作モード
- 通常モード
- 低電力スタンバイモード
- 低消費電力スリープモード
- 低消費電力モード・ウェイクアップ・サポート(ソース認識あり)
- LINバスでのリモート・ウェイクアップ
- WAKEピン経由のローカル・ウェイクアップ
- EN経由のローカルウェイクアップ
- 5Vトレラント入力レベルのサポート
- 統合型45kΩLINプルアップ抵抗器
- INHピンを使用したシステムレベル電力の制御
- バスおよびRXD出力での誤操作のないパワーアップ/ダウングリッチ
- 保護機能
- ±60V LINバス障害トレラント
- 58Vロードダンプサポート
- IEC ESD保護
- VSUP入力での低電圧保護
- TXDドミナントステートタイムアウト
- サーマルシャットダウン
- システムレベルでの無電源ノードまたはグランド切断フェイルセーフ
- ジャンクション温度 :-40ºC~150ºC
- 自動光学検査 (AOI) 機能が向上したSOIC(8) 、SOT23 (8) 、VSON (8) パッケージをご用意。
アプリケーション
- ボディ・エレクトロニクスと照明
- インフォテインメントとクラスタ
- ハイブリッド電気自動車(HEV)とパワートレイン・システム
- パッシブセーフティ
- 電化製品
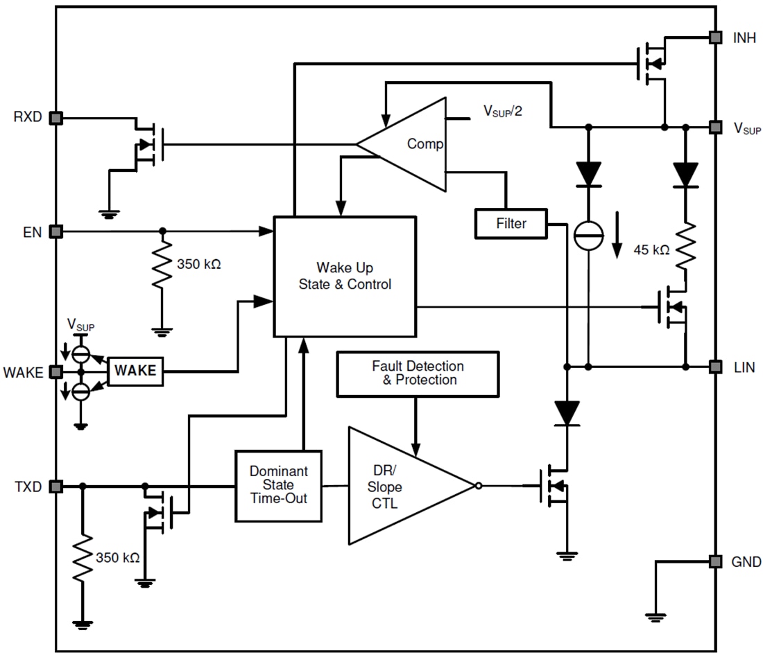
機能ブロック図
公開: 2020-02-05
| 更新済み: 2025-05-13
