Texas Instruments TLV3544-Q1 高速オペレーショナルアンプ
Texas Instruments TLV3544-Q1高速オペレーショナルアンプ(オペアンプ)は、広い帯域幅を必要とするビデオおよびその他のアプリケーション向けに設計されています。このオペアンプはユニティゲインで安定して高出力電流を駆動できます。0.02%差動ゲインは、差動位相は0.09°です。チャンネルあたりの自己消費電流はわずか4.9mAです。TLV3544-Q1クワッドチャンネルのオペアンプは、最低2.5V(±1.25V)、最大5.5V(±2.75V)のシングルまたはデュアル電源での動作用に最適化されています。コモンモード入力範囲は、供給の範囲を越えます。この出力スイングは、レールの100mV内で、広いダイナミックレンジをサポートしています。特徴
- 車載アプリケーション向けに品質評価済み
- AEC-Q100で品質評価済み、結果は以下のとおりです。
- デバイス温度グレード1: TA –40°C~125°Cの動作周囲温度範囲
- デバイスHBM ESD分類レベル1C
- デバイスCDM ESD分類レベルC3
- ユニティゲイン帯域幅: 250MHz
- 広帯域幅: 100MHz GBW
- 高いスルーレート: 150V/µs
- 低ノイズ: 7.5nV/√Hz
- レール・ツー・レールI/O
- 高出力電流: > 100mA
- 優れたビデオ性能
- 差動ゲイン: 0.02%, 差動位相: 0.09°
- 0.1dBゲイン平坦特性: 40MHz
- 低入力バイアス電流: 3pA
- 自己消費電流: 5.2mA
- サーマルシャットダウン
- 供給範囲: 2.5V~5.5V
アプリケーション
- 電流検出アンプ
- インバータとモーター制御
- エンジン管理
- バッテリ管理
- ナビゲーションと無線システム
- 尿素レベルと濃度センサ
- 死角検知
- 短レンジ~ミッドレンジレーダー
- サラウンドビューおよびバックアップカメラビデオ処理
- パワートレインセンサーシステム用の車載用SAR ADCドライバ
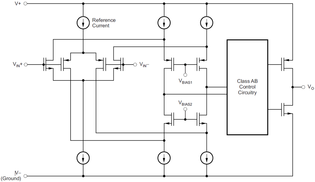
機能ブロック図
公開: 2018-04-27
| 更新済み: 2022-12-08
